Turbo sulle moto, tutto quello che c'è da sapere

Turbo sulle moto, tutto quello che c'è da sapere
I rumors sull'adozione di un compressore volumetrico o un turbo su modelli nuovi o già esistenti si moltiplicano: qui trovate tutto - o quasi - quello che abbiamo pubblicato per capire qualcosa in più sui modelli supercharged attuali o futuri
7 luglio 2021

Se ne sente parlare sempre più spesso: la sovralimentazione raggiunta attraverso un compressore volumetrico o una turbina potrebbe arrivare ad essere una delle soluzioni che vedremo adottare da alcune moto, non necessariamente per la ricerca di prestazioni mirabolanti. I vantaggi della sovralimentazione sono innegabili: si può aumentare notevolmente la potenza massima a parità di cilindrata, oppure si può ottenere una coppia mostruosa ai medi regimi a parità di potenza o, ancora, unire i due vantaggi, il tutto al prezzo di maggiore complessità - certo - e di ingombri maggiori che però non spaventano più come una volta quando le moto Turbo erano affascinanti ma (a parte forse la Kawasaki GPZ750 Turbo) poco amichevoli nell'erogazione nell'erogazione.

Per una volta sembra che la fantasia torni protagonista della tecnica e invece di continui e sempre più ostici affinamenti destinati ad aumentare le prestazioni dei motori, si intravedono quindi i progetti e i brevetti che prevedono l'adozione della sovralimentazione - e non è affatto certo che arriveranno tutti alla produzione - anche in funzione di limitare le emissioni; resta comuque innegabile che da quando Kawasaki ha rotto il ghiaccio con la famiglia H2 un pensierino ad una moto supercharged l'abbiamo fatto in tanti, anche soltanto per provare - e sentire - l'ebbrezza dell'erogazione corposissima di un motore con la turbina o con il compressore volumetrico.

Ma cosa bolle realmente in pentola, e cosa offre il mercato delle Turbo? In questa rassegna trovate - quasi - tutto quello che abbiamo pubblicato sull'argomento: il racconto di Nico Cereghini su come si guidavano le Turbo, le disanime tecniche del nostro Massimo Clarke, tutti i brevetti che potrebbero arrivare alla produzione e le moto che adottano la sovralimentazione prodotte in serie e quelle che verranno a breve.

Le storie di Nico. Come si guidavano le Turbo anni 80
Naviga su Moto.it senza pubblicità
1 euro al mese
Massimo Clarke: "Il ritorno del turbo"
Moto sovralimentate. Ma insomma, quando arrivano?
BMW brevetta la sovralimentazione elettrica. Sarà per la S1000RR?
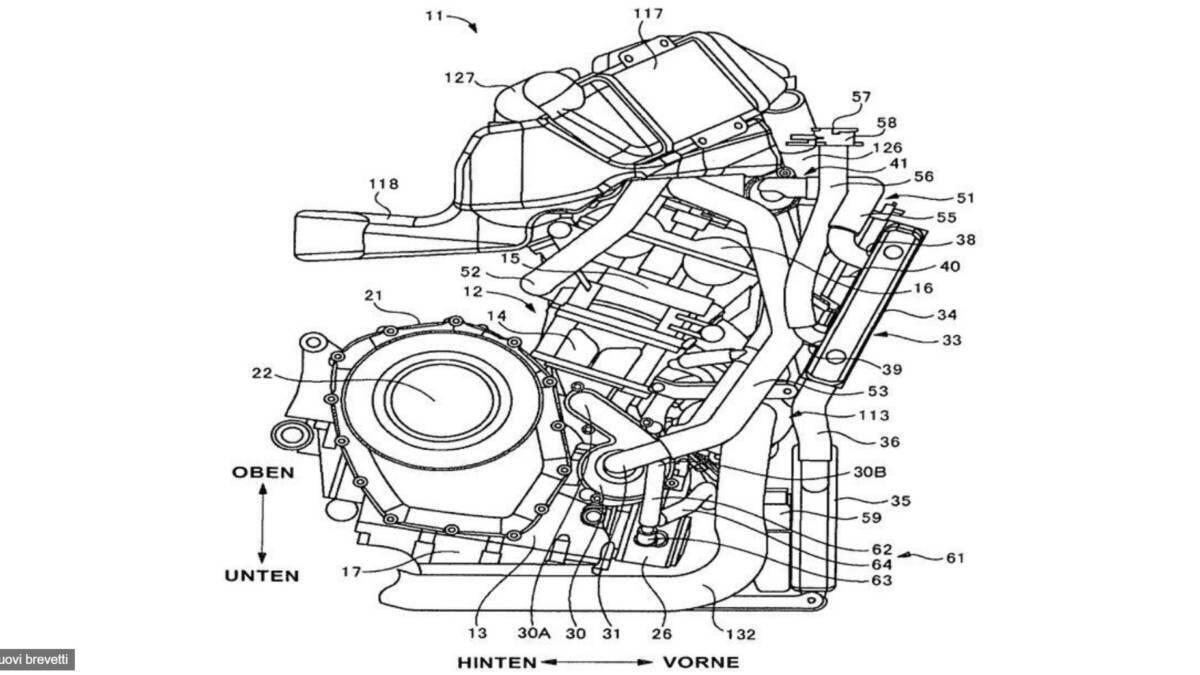
Suzuki turbo: vicina alla produzione?
Suzuki Turbo: spunta un altro brevetto
Yamaha Turbo tre cilindri da 180 cavalli, nuovi dettagli svelati
Yamaha tre cilindri Turbo: 180 cavalli e super coppia
Harley-Davidson, il brevetto per un V2 sovralimentato
Kawasaki: motore turbo a doppia iniezione in arrivo?
Kawasaki brevetta un 4 cilindri a due tempi sovralimentato
Honda sviluppa l'Africa Twin sovralimentata
Benda VTR 300 turbo: SSP sovralimentata
Bimota Tesi H2, la versione definitiva: caratteristiche, prezzo, disponibilità
Kawasaki Vulcan H2. La cruiser sovralimentata
Kawasaki Ninja H2 SX
Kawasaki H2 SX SE+ TEST: 200 cv, 300 km/h. La chiami touring?
Kawasaki H2 ed H2R
Kawasaki Z H2 La Supercharged si sveste

Hot now

Caricamento commenti...