Honda sviluppa l'Africa Twin sovralimentata

Honda sviluppa l'Africa Twin sovralimentata
Depositati da Honda tre brevetti che riguardano la sovralimentazione meccanica e un sistema di iniezione misto, indiretto e diretto. Sono applicati al motore e al telaio della Africa Twin 1100. Maggiori prestazioni e minori emissioni fra gli obiettivi
12 ottobre 2020

Non è la prima volta che si parla di brevetti Honda relativi all'iniezione diretta e alla sovralimentazione.

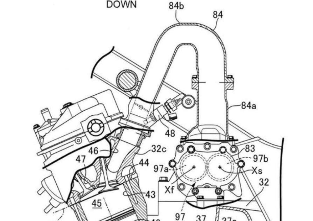
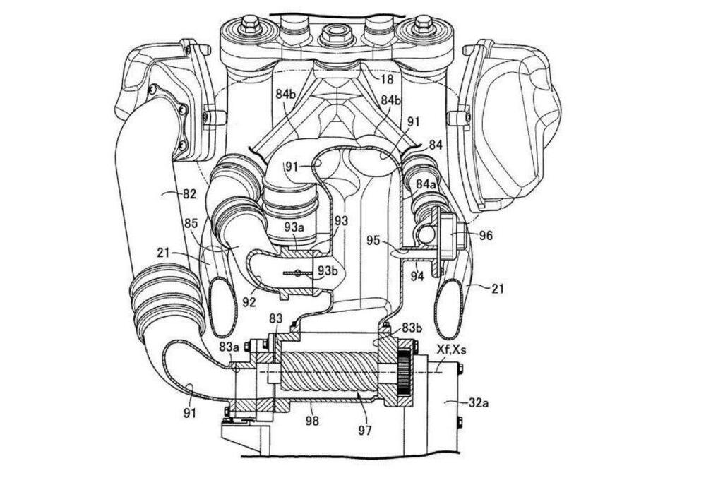
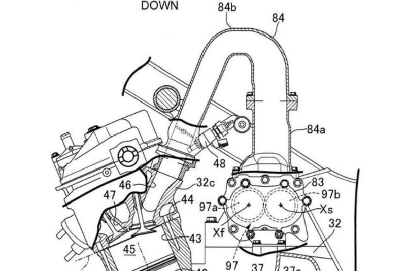
Stavolta ci sono tre fascicoli che riguardano brevetti presentati all'ente giapponese della proprietà intellettuale che sviluppano queste applicazioni attorno al motore e al telaio della Honda CRF1100L Africa Twin.

Come ricordiamo quando scriviamo di brevetti depositati dalle case costruttrici, solitamente i veicoli visualizzati sono semplicemente funzionali all'applicazione dei brevetti ma non sono per forza riferibili ai mezzi rappresentati. In questo caso però la scelta dell'ultima Africa Twin è più di una citazione, perché prende come esempio quel motore e quel telaio per la disposizione e il funzionamento delle parti coperte dal brevetto.

Naviga su Moto.it senza pubblicità
1 euro al mese

Il compressore viene comandato meccanicamente dal motore e non dai gas di scarico e questo annulla i ritardi nella risposta all'acceleratore. A differenza del sistema centrifugo adottato ad esempio da Kawasaki per la serie H2, che privilegia soprattutto i riempimenti dai medi regimi in poi e quindi le prestazioni massime, quello adottato da Honda è un volumetrico.

Si basa su un compressore a vite ed è in grado di offrire la sovrappressione utile anche ai bassi giri, a tutto vantaggio dell'erogazione della coppia prima ancora che della potenza massima. Un principio tecnico che è più adatto a un mezzo stradale di impiego misto.

Altro contenuto degno di nota di questo brevetto è il sistema di iniezione che utilizza due iniettori per ciascun cilindro: uno – diremmo tradizionale - a valle della valvola a farfalla e l'altro direttamente nella camera di combustione. Una vera iniezione diretta quindi. Questo secondo iniettore utilizza una pompa di iniezione comandata dall'albero della distribuzione (che è di tipo Unicam) per avere una pressione più elevata e una connessione immediata in base al numero di giri.

Il secondo iniettore agisce quando le valvole di aspirazione si stanno chiudendo e ottimizza riempimento e turbolenza in camera di scoppio a beneficio della rapidità di espansione del fronte di fiamma e quindi del rendimento termodinamico. Ma non solo, in questo modo si tengono meglio sotto controllo le emissioni inquinanti e i consumi.

Il vantaggio prestazionale di questi brevetti darebbe a una ipotetica Africa Twin maggiore potenza e coppia, quindi ridurrebbe il divario rispetto a modelli più prestanti qualche BMW, Ducati e KTM, senza penalizzare in maniera importante il peso che è in questo caso un punto a favore della maxi enduro Honda.

Impossibile prevedere se e quando questo brevetto possa vedere la luce su un modello di produzione. Tuttavia è sufficientemente avanzato e dettagliato da far pensare a qualcosa di concreto. Staremo a vedere...

fonte Cycle World

Caricamento commenti...
Honda Africa Twin CRF 1100L (2020 - 21)
Honda

Honda
Via della Cecchignola, 13
00143 Roma (RM) - Italia
848846632
https://www.honda.it/motorcycles.html

  • Prezzo 14.990 €
  • Cilindrata 1.084 cc
  • Potenza 102 cv
  • Peso 226 kg
  • Sella 825 mm
  • Serbatoio 19 lt
Honda

Honda
Via della Cecchignola, 13
00143 Roma (RM) - Italia
848846632
https://www.honda.it/motorcycles.html

Scheda tecnica Honda Africa Twin CRF 1100L (2020 - 21)

Cilindrata
1.084 cc
Cilindri
2 in linea
Categoria
Enduro Stradale
Potenza
102 cv 75 kw 7.500 rpm
Peso
226 kg
Sella
825 mm
Pneumatico anteriore
90/90-R21"
Pneumatico posteriore
150/70-R18"
Inizio Fine produzione
2020 2021
tutti i dati

Maggiori info