Harley-Davidson, il brevetto per un V2 sovralimentato

Harley-Davidson, il brevetto per un V2 sovralimentato
E' stato depositato da Harley-Davidson un brevetto che riguarda l'adozione del compressore volumetrico sui V-Twin di Milwaukee
4 febbraio 2021

Il 2 febbraio scorso Harley-Davidson ha registrato, presso l'ente statunitense della proprietà intellettuale, un brevetto dedicato alla sovralimentazione dei suoi motori V2, Milwaukee-Eight in particolare.
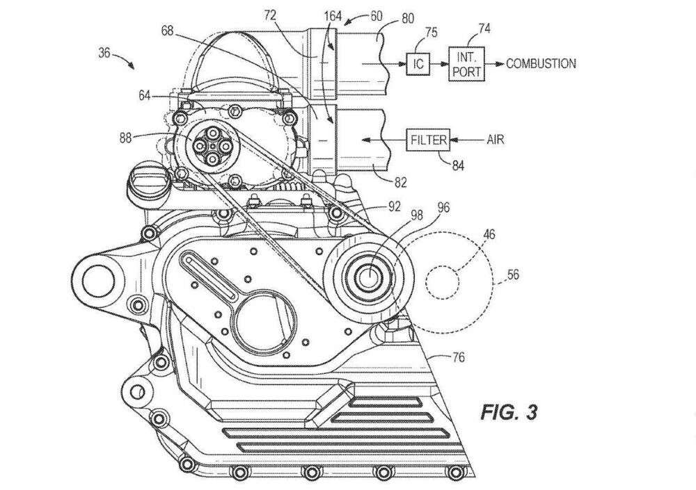
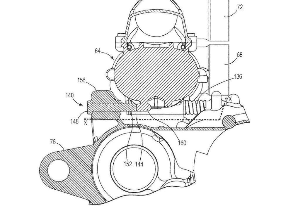
Oggetto del brevetto è un sistema di tensionamento automatico della cinghia che comanda il compressore che così richiederebbe meno manutenzione.

Naviga su Moto.it senza pubblicità
1 euro al mese

La questione interessante è però vedere la casa americana al lavoro sulla sovralimentazione. Se la finalità sia di tipo prestazionale, o forse per controllare meglio le emissioni in rapporto alla potenza fornita, è difficile affermarlo.

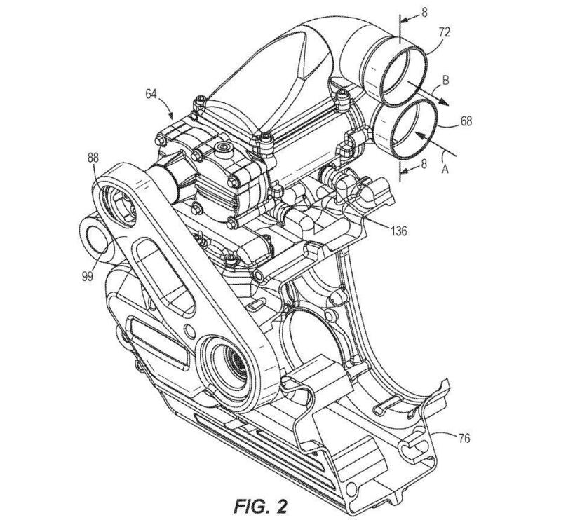
Il compressore utilizzato – un volumetrico a lobi di tipo Roots da quello che i disegni lascerebbero intendere – è azionato indirettamente dalla rotazione dell'albero motore tramite una trasmissione a cinghia.
L'aria aspirata dalla cassa filtro viene compressa e poi inviata ai condotti di aspirazione nei quali sono posizionati gli iniettori.

E qui entra in gioco il brevetto specifico che riguarda il tensionamento autoregolante della cinghia di trasmissione tramite molle elicoidali.
Il posizionamento del compressore, alle spalle del cilindro posteriore e sopra il cambio, non appare però ottimale a causa della lunghezza dei collettori di aspirazione e per lo scarso raffreddamento. 

Per quale finalità tecnica Harley-Davidson si stia dedicando anche alla sovralimentazione, dicevamo, non lo sappiamo.
Ma è pur vero che il tema è da sempre apprezzato, a partire dagli Stati Uniti stessi dove esempi artigianali di motori sovralimentati e la vendita di appositi kit non mancano.

Hot now

Caricamento commenti...