Kawasaki: spunta il brevetto per una moto sportiva a tre ruote

Un avantreno a due ruote inclinabili, con sospensioni e sterzo atipico, oggetto di un brevetto Kawasaki adatto ad applicazioni sportive
13 febbraio 2021

Gli scooter a tre ruote sono una realtà consolidata e Yamaha con la Niken 850 ha dimostrato che è possibile trasferire il concetto multiruote in ambito motociclistico.

Brevetti sull'argomento non ne mancano e recentemente Kawasaki si sta dimostrando attiva avendo registrato più soluzioni. Il brevetto di questa volta, depositato in Giappone, appare più avanzato del solito ed esula da quanto visto finora in produzione.

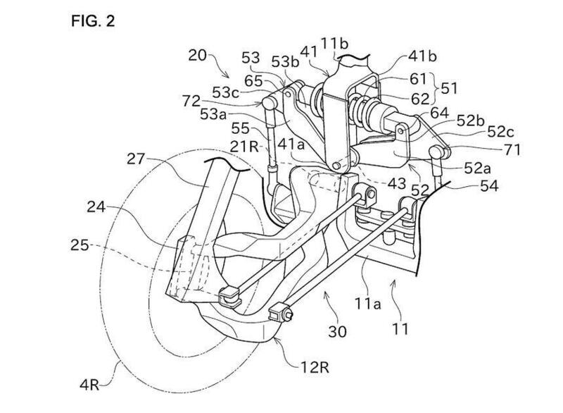
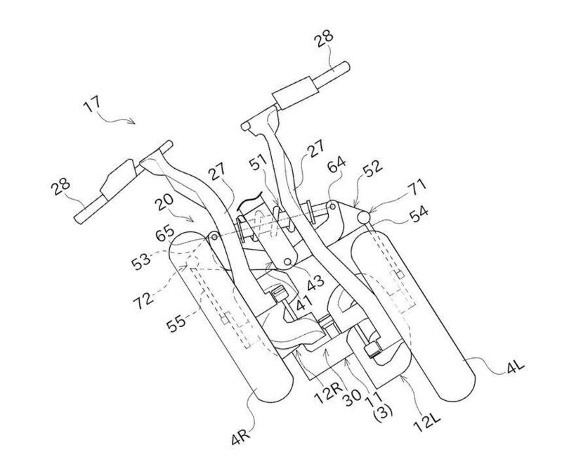
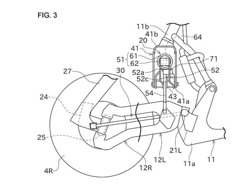
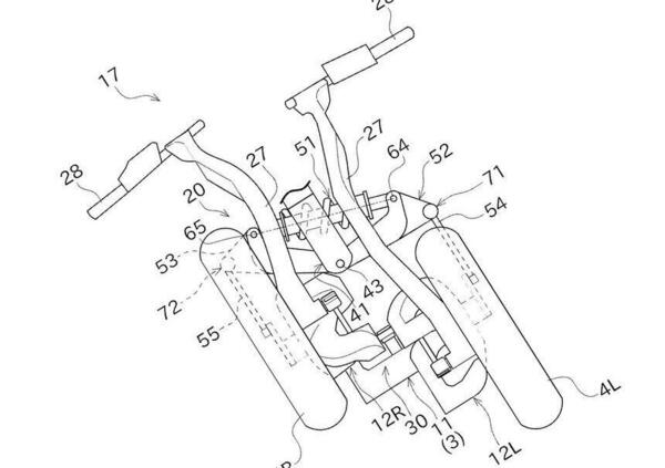
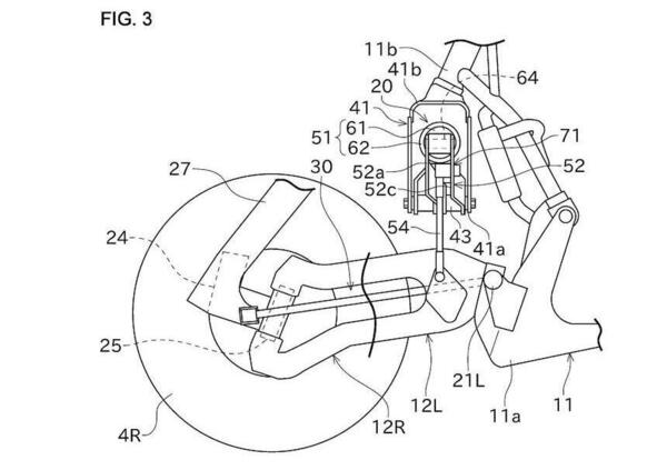
Riguarda una moto – ovviamente fittizia nel disegno di massima che qui compare – dotata di avantreno a due ruote inclinabili con sospensioni monobraccio, comandi di sterzo diretto e ammortizzatore unico centrale.

Naviga su Moto.it senza pubblicità
1 euro al mese

Per come è congegnato presenta alcune caratteristiche adatte a un veicolo di impostazione sportiva piuttosto che dedicato al commuting o al turismo.

Il fatto di avere ogni ruota collegata a un forcellone monobraccio permette di semplificare la struttura telaistica e soprattutto di abbassare il baricentro.
Lo sterzo diretto consente un'intesa con il pilota non filtrata da rinvii e giunti, e la particolare sospensione centrale contribuisce a contenere i pesi e le masse non sospese.

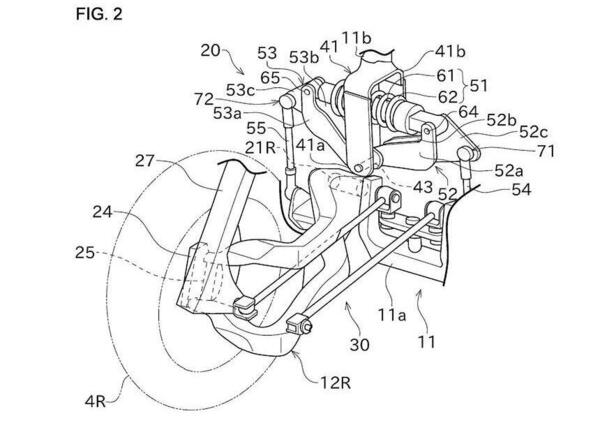
Al posto del manubrio ci sono due leve che agiscono direttamente sui mozzi sterzanti (le ruote sono naturalmente a sbalzo). E questa è la parte più curiosa da verificare nella guida.

Perché all'inclinazione della moto corrisponde il sollevamento di una leva impugnata dal pilota e l'abbassamento dell'altra. Va osservato che i movimenti non sono indipendenti perché esiste un collegamento meccanico.
Parrebbe quindi che lo spostamento verticale di una ruota rispetto all'altra, ad esempio in un avvallamento o peggio sul pavé, dovrebbe riflettersi in altrettanti movimenti dei “manubri”.
Ma è possibile che la problematica venga affrontata con un accorgimento non presente in questo brevetto che, come visto, tratta altri concetti.

L'ammortizzatore è montato trasversalmente, e orizzontalmente, dietro alla ruota anteriore ed è compresso da ambo i lati da leveraggi (che possono essere progressivi) a loro volta articolati ai due monobracci.

E' innegabile che esista un legame con il Concept-J che Kawasaki ha presentato al Salone di Tokyo nel 2013 e che ha mostrato in un recente video, quando si è trattato di parlare di tecnologia riferendosi alle ultime innovazioni Kawasaki e alla futura moto ibrida che è stata annunciata.

Il Concept-J, ricordiamo, si distingueva poi per le ruote a carreggiata variabile (la posteriore era costituita da due ruote affiancate), a seconda delle necessità di guida, e poi per l'assetto variabile del veicolo: il pilota poteva rialzarsi per muoversi nel traffico più comodamente, abbassarsi nella guoda turistica, oppure allungarsdi per favorire la conduzione sportiva.

Sia come sia, la ricerca e sviluppo Kawasaki starebbe insomma lavorando a un tre ruote che vada in quella direzione, ma nell'ottica di un mezzo più abbordabile, realizzabile con le attuali tecnologie, che possa adattarsi anche a una motorizzazione elettrica e che, in defintiva, possa ampliare le prospettive dei tre ruote incidendo in maniera più profonda sulla dinamica di guida.
Resta naturalmente da vedere che cosa di questo brevetto potrà essere applicato a un modello di serie e se questo avverrà.

Caricamento commenti...