Kawasaki brevetta il mozzo sterzante. Diverso da quello di Bimota

Kawasaki brevetta il mozzo sterzante. Diverso da quello di Bimota
Non è la prima volta che Kawasaki registra un brevetto relativo alla sospensione anteriore con sterzo nel mozzo. E dopo "l’operazione Bimota" questa soluzione potrebbe trovare la strada spianata
12 febbraio 2020

Trovare il modo di separare efficacemente la funzione ammortizzante da quella sterzante impegna da molti anni i progettisti.
Il principio teorico porta con sé diversi vantaggi dinamici e strutturali: dinamici perché si migliorano l’assetto della moto in frenata e si razionalizza il compito delle sospensioni, strutturali perché l’eliminazione della tradizionale forcella permette il disegno di telai ridotti nelle misure e nei pesi, consente di dare funzione portante ai motori e in generale di modificare il layout stesso del veicolo, razionalizzandolo.

Dai primi esempi degli anni Venti fino all’ultima Bimota Tesi H2 (foto qui sotto), passando dai prototipi da competizione ai concept fieristici, c’è un lungo elenco di modelli che hanno introdotto soluzioni più o meno efficaci con il chiaro obiettivo di dimostrarsi superiori alla solita forcella, oltre che esteticamente innovativi. Anche Yamaha propose la sua versione con la GTS 1000 del 1993, un modello che uscì di produzione sei anni dopo senza raccogliere i risultati commerciali sperati.

Non che finora tutti gli esempi citati siano riusciti a soppiantare la forcella - basta vedere come sono costruite le ciclistiche da competizione - anche se ci sono state moto da gara che si sono distinte, come le Elf dell’ingegner De Cortanze (dal 1978 con la Elf-X sino alla Elf-5 da GP del 1988, quella con il motore Honda NS500, guidata da Ron Haslam) o la V1000 di John Britten, sebbene con un avantreno concettualmente differente.

Naviga su Moto.it senza pubblicità
1 euro al mese

E così, dopo la stravagante idea dello sterzo “disarticolato” proposta da Kawasaki, l’ultimo brevetto in ordine di tempo che riguarda una sospensione anteriore dotata di sistema sterzante nel mozzo si deve quindi alla stessa Casa di Akashi, e a darne notizia è il sito britannico BikeSocial.

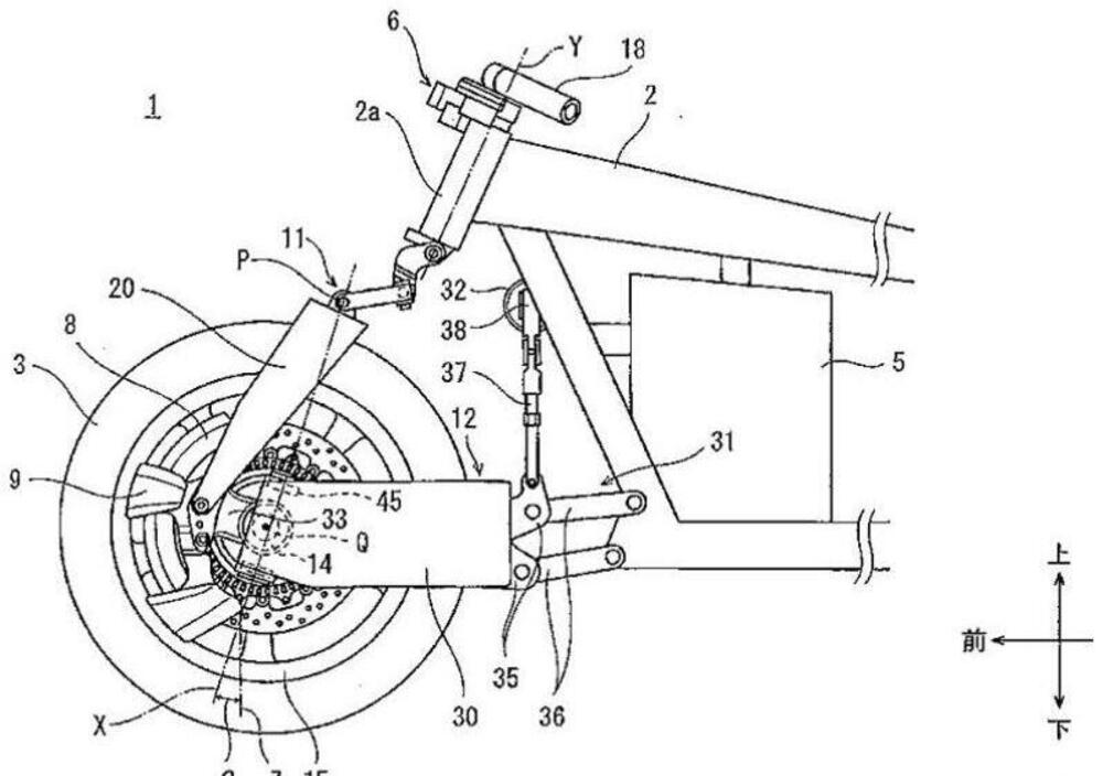
La soluzione mostrata nei disegni di brevetto è concettualmente molto vicina a un altro brevetto depositato - sempre da Kawasaki -nel 2017 (vedi qui sotto dopo la prima immagine, ci sono poi i disegni di un altro brevetto che risale al 2015, ma con forcellone bibraccio) e concerne un sistema basato su monobraccio anteriore, mozzo sterzante con freno a disco singolo, comando di sterzo meccanico e ammortizzatore montato orizzontalmente dietro alla ruota anteriore, e azionato tramite leveraggi.

Si tratta di una costruzione relativamente complessa, che mantiene coerente l’assetto in frenata, scarica opportunamente le forze e consente di variare alcuni parametri ciclistici in maniera semplice. Tutto questo, ovviamente, dal punto di vista teorico.

Va in ogni caso ricordato che almeno in un paio di occasioni Kawasaki ha mostrato dei concept senza la forcella: citiamo la ZZR-X esposta al Tokyo Motor Show del 2003, e la moto a tre ruote elettrica Concept J esposta sempre a Tokyo, ma dieci anni dopo (qui sotto).

In tutti questi casi si è trattato di soluzioni diverse rispetto alle varie Bimota Tesi che si sono viste negli ultimi trentanni. Tuttavia il fatto che la prima Bimota dell’era Kawasaki sia proprio una Tesi, la H2 presentata lo scorso novembre a Eicma, finisce per giocare a favore di questa nuova proposta ciclistica.

Che possa equipaggiare una sportiva, oppure adattarsi alla struttura di nuovi veicoli elettrici, sarà tutto da verificare.

Argomenti

Caricamento commenti...