Kawasaki brevetta un telaio modulare. Ma è per moto elettriche

Kawasaki brevetta un telaio modulare. Ma è per moto elettriche
Lo scopo è quello di montare motori diversi sullo stesso telaio senza dover riprogettare l'intera ciclistica
5 marzo 2026

Il motore endotermico condiziona la ciclistica: è spesso elemento strutturale ed è sempre vincolo geometrico. Quando si parla di elettrico, queste regole cambiano. C'è - relativamente - una maggiore libertà e a condizionare la progettazione non è tanto il motore quanto le batterie. Kawasaki sembra voler sfruttare questa flessibilità al massimo, almeno a giudicare da un brevetto depositato di recente.

Naviga su Moto.it senza pubblicità
1 euro al mese

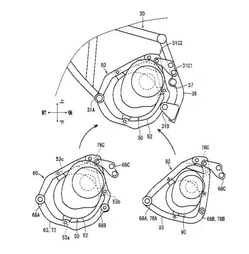
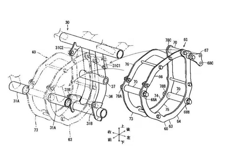
Il documento brevettuale mostra una moto con telaio a traliccio in acciaio — concettualmente simile all'attuale Kawasaki Z e-1 — e un vano centrale dedicato a batterie removibili. Quindi a prima vista molto simile proprio a quello dell'unico modello elettrico attualmente prodotto dalla Casa. La vera novità sta in un telaietto intermedio interposto tra la struttura principale e il gruppo motore-trasmissione.

Questo elemento è composto da sezioni superiori e inferiori intercambiabili, progettate per adattare i punti di fissaggio a unità motrici differenti. In pratica: si cambia il motore senza toccare il resto della ciclistica. La piattaforma rimane, il powertrain no.

I vantaggi per Kawasaki di una scelta del genere sarebbero sia tecnici che economici. Una singola piattaforma ciclistica condivisa tra più modelli significa economie di scala, riduzione dei costi di sviluppo e semplificazione della catena produttiva. Elementi che, nel mondo delle moto elettriche, fanno tutta la differenza: i prezzi di listino delle elettriche restano spesso al di sopra delle equivalenti termiche, e qualsiasi leva per abbassarli è benvenuta.

In più, la modularità apre la porta a più varianti dello stesso modello — potenze diverse, destinazioni d'uso diverse (urbano, touring, sportivo) — partendo da un'unica base tecnica. Un approccio che i costruttori di moto termiche conoscono bene, ma che nell'elettrico è ancora poco esplorato.

Vale però la solita premessa, sempre utile: un brevetto non è un annuncio di prodotto. Kawasaki deposita brevetti come tutti i grandi costruttori, e buona parte di questi non arriva mai in produzione così com'è. Ciò detto, la logica industriale dietro a questa soluzione è solida, e si inserisce in una tendenza più ampia: quella di costruire piattaforme scalabili per ammortizzare i costi di sviluppo delle moto a zero emissioni.

Se e quando Kawasaki deciderà di percorrere questa strada, potremmo ritrovarci con una gamma elettrica più articolata di quella attuale. Per ora, prendiamo nota e aspettiamo.

Hot now

Caricamento commenti...
Kawasaki Z e-1 (2024 - 26)
Kawasaki

Kawasaki
Via Luigi Meraviglia, 31
20020 Lainate (MI) - Italia
848 580102
https://www.kawasaki.it/

  • Prezzo 8.239 €
  • Potenza 7 cv
  • Peso 135 kg
  • Sella 785 mm
Kawasaki

Kawasaki
Via Luigi Meraviglia, 31
20020 Lainate (MI) - Italia
848 580102
https://www.kawasaki.it/