Il V4 è vivo, viva il V4. Honda è al lavoro su una nuova super sportiva

Uscito di produzione, principalmente a causa della normativa Euro5, il quattro cilindri a V di casa Honda continua a essere sviluppato integrando nuove soluzioni. E' il caso di questo recente brevetto illustrato con una iper sportiva
7 luglio 2022

Con la decisione di terminare la produzione in Giappone della Crossrunner, alla fine di quest'anno quando entrerà in vigore una normativa sulle emissioni più stringente, anche l'ultima Honda di serie motorizzata V4 sparirà del tutto dall'offerta della Casa nipponica.

E dire che sul V4 Honda ha basato molto del suo successo e del suo prestigio a partire dalla metà degli anni Ottanta e che nell'era della MotoGP il suo motore V4 resta ancora il motore più vincente.

Anzi da quando Honda è passata alla seconda edizione della sua RC-V, passando dallo schema V5 al V4, si sono fatte sempre più insistenti le voci dell'arrivo di una nuova super sportiva di serie così motorizzata. Anche i piloti SBK la aspettavano, ma non è arrivata.

Naviga su Moto.it senza pubblicità
1 euro al mese
Il precedente brevetto con lo spegnimento di una bancata dei cilindri
Il precedente brevetto con lo spegnimento di una bancata dei cilindri

Tuttavia dal 2013 in poi ci sono stati diversi brevetti dedicati a nuovi propulsori V4 depositati da Honda.
Nel 2021 è stato registrato anche in Europa un V4 con accensione di una delle due bancata dei cilindri che viene attivata o meno a seconda del carico richiesto dall'acceleratore.
Una soluzione differente rispetto allo spegnimento già adottato ad esempio da Ducati, Harley-Davidson o Indian - che avviene soltanto alle soste al regime di minimo – perché si attiva anche in movimento a vantaggio del contenimento dei consumi e delle emissioni.

Il sistema di circolazione d'aria del vecchio brevetto che prevedeva lo spegnimento di una bancata dei cilindri
Il sistema di circolazione d'aria del vecchio brevetto che prevedeva lo spegnimento di una bancata dei cilindri

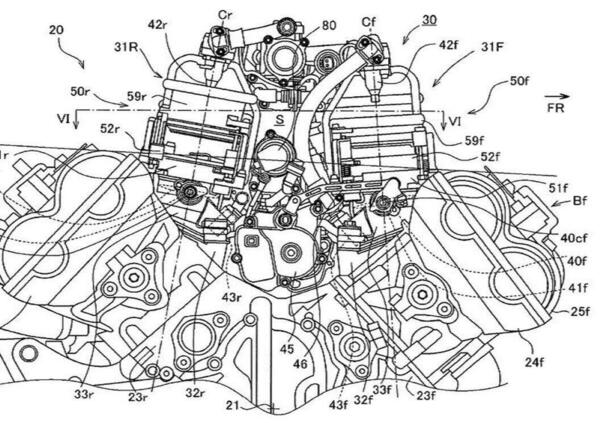
Un nuovo motore V4, sempre con angolo fra i cilindri apparentemente di 90°, è ora emerso da un altro brevetto registrato in Germania lo scorso mese di giugno.
La costruzione è molto diversa, tanto nel disassamento dei cilindri, quanto nella forma delle testate, ma soprattutto viene illustrato il sistema di variazione della lunghezza dei condotti di aspirazione gestita elettronicamente.

Come noto intervenire su questo parametro dell'aspirazione permette di modificare il riempimento dei cilindri al variare dei regimi favorendo la pienezza della coppia – e quindi l'erogazione della potenza - in un campo di giri più ampio.

Il sistema che regola la lunghezza dei condotti dell'aria in aspirazione nel nuovo brevetto depositato a giugno
Il sistema che regola la lunghezza dei condotti dell'aria in aspirazione nel nuovo brevetto depositato a giugno

Gli ultimi quattro a cilindri in linea Yamaha per R1 e R6 adottano un dispositivo simile, elettronico e non pneumatico.

Ora sappiamo bene che il veicolo su cui è montato il motore oggetto del brevetto è puramente indicativo, e potrebbe essere anche volutamente fuorviante. Ma resta il fatto che questa soluzione si presta al migliore sfruttamento delle prestazioni in chiave sportiva e quindi la moto del tutto simile a una RC213V, ma dotata di impianto luci, fa subito drizzare le antenne.

La RC213V-S presentata nel 2015
La RC213V-S presentata nel 2015

Un V4 è più costoso da produrre, ma oltre a poter offrire alcuni vantaggi prestazionali resta impagabile per carattere e su una super sportiva avrebbe ancora molto da dire, soprattutto per l'immagine legata alla MotoGP.
In fondo, in attesa di verificare la qualità Norton, perché lasciare ad Aprilia e Ducati il monopolio del V4?

Caricamento commenti...
Honda RC 213 V-S (2016 - 20)
Honda

Honda
Via della Cecchignola, 13
00143 Roma (RM) - Italia
848846632
https://www.honda.it/motorcycles.html

  • Prezzo 200.000 €
  • Cilindrata 999 cc
  • Potenza 159 cv
  • Peso 170 kg
  • Sella 830 mm
  • Serbatoio 16 lt
Honda

Honda
Via della Cecchignola, 13
00143 Roma (RM) - Italia
848846632
https://www.honda.it/motorcycles.html

Scheda tecnica Honda RC 213 V-S (2016 - 20)

Cilindrata
999 cc
Cilindri
4 a V
Categoria
Super Sportive
Potenza
159 cv 117 kw 11.000 rpm
Peso
170 kg
Sella
830 mm
Pneumatico anteriore
120/70 ZR17
Pneumatico posteriore
190/55 ZR17
Inizio Fine produzione
2016 2020
tutti i dati

Maggiori info