Honda sviluppa la sterzo che recupera le perdite di aderenza

Honda sviluppa la sterzo che recupera le perdite di aderenza
La casa giapponese ha depositato diversi brevetti per assistere e controllare lo sterzo in maniera automatica, ai fini del comfort e della sicurezza di guida. Quest'ultimo progetto punta a riprendere le perdite di aderenza in curva controsterzando automaticamente
8 aprile 2021

Non più tardi di sei mesi abbiamo scritto di un brevetto Honda per l'azionamento automatico dello sterzo in caso di ostacoli improvvisi o nella necessità di cambiare corsia qualora il pilota non lo stia facendo.

Nel 2017 sempre Honda ha presentato la sua moto (funzionante) capace di restare in equilibrio da sola e di muoversi a bassa velocità senza il pilota alla guida: si trattava del concept Riding Assist-E.

Nel 2019 era stato invece depositato all'ufficio dei brevetti statunitense un servosterzo applicato all'avantreno dell'ultima Gold Wing (lo trovate più sotto). E questo solo per citare alcuni esempi recenti arrivati dalla R&D della marca giapponese e dedicati alla sterzata controllata di una moto.

Naviga su Moto.it senza pubblicità
1 euro al mese

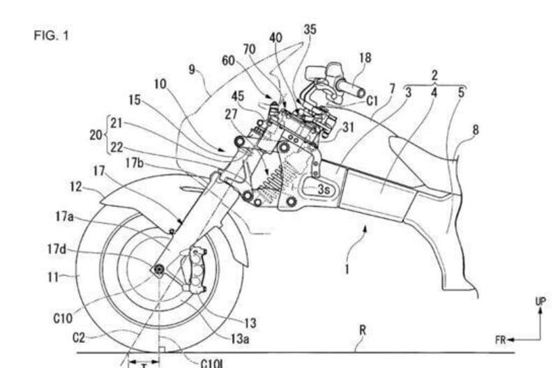
Sempre sulla ciclistica di una Gold Wing (il veicolo rappresentato è un pretesto e non l'oggetto dell'ideazione), Honda ha depositato un altro brevetto che ha come oggetto l'azionamento automatico dello sterzo stavolta per ridare autonomamente stabilità al mezzo.
Il manubrio muove le piastre di sterzo in maniera indiretta per mezzo di rinvi e snodi; in aggiunta un servomotore è in grado di far muovere lo sterzo mediante un altro cinematismo e secondo un apposito software di controllo.

Quest'ultimo si serve dei dati di posizione della moto rilevati dalla piattaforma inerziale (rollio, beccheggio e imbardata), in maniera particolare dell'entità dideriva della ruota posteriore e dei dati provenienti dai sensori di controllo di trazione e frenata.

In caso di una perdita di aderenza laterale del pneumatico posteriore entra così in azione il servomotore, che impone una adeguata controsterzata per riequilibrare la spinta laterale del retrotreno e rimettere in traiettoria sicura la moto oltre a quello che già è in grado di fare un attuale controllo della stabilità.
Come farebbe un abile pilota insomma.

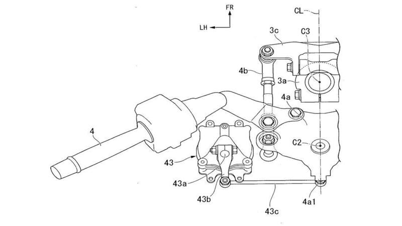
Il brevetto di servosterzo depositato da Honda nel 2019
Il brevetto di servosterzo depositato da Honda nel 2019

Il meccanismo, opportunamente supportato da altri dispositivi di controllo, potrebbe essere adottato per altre funzioni quali l'assistenza alla corsia, il cruise control adattivo o la sterzata di emergenza.

Argomenti

Ultime da News

Hot now

Caricamento commenti...
Honda GL 1800 Gold Wing DCT (2021 - 24)
Honda

Honda
Via della Cecchignola, 13
00143 Roma (RM) - Italia
848846632
https://www.honda.it/motorcycles.html

  • Prezzo 29.290 €
  • Cilindrata 1.833 cc
  • Potenza 126 cv
  • Peso 365 kg
  • Sella 745 mm
  • Serbatoio 21 lt
Honda

Honda
Via della Cecchignola, 13
00143 Roma (RM) - Italia
848846632
https://www.honda.it/motorcycles.html

Scheda tecnica Honda GL 1800 Gold Wing DCT (2021 - 24)

Cilindrata
1.833 cc
Cilindri
6 contrapposti
Categoria
Gran Turismo
Potenza
126 cv 93 kw 5.500 rpm
Peso
365 kg
Sella
745 mm
Pneumatico anteriore
130/70 R18 M/C 63H
Pneumatico posteriore
200/55 R16 M/C 77H
Inizio Fine produzione
2021 2025
tutti i dati

Maggiori info