Piaggio brevetta le ali mobili. Per Aprilia?

Una soluzione di aerodinamica attiva dedicata ad impieghi sportivi. Anche se è stata presentata su uno scooter MP3...
15 maggio 2020

Se Ducati è stata la prima a sviluppare seriamente le cosiddette “ali” sulle MotoGP, Aprilia è stata rapida ad adottarle sulla produzione di serie sulla versione RSV4 RF FW.

La Casa madre Piaggio ha registrato in Italia, già nel 2018, una soluzione aerodinamica attiva per impiego motociclistico, ed è notizia recentissima la richiesta di brevetto presentata da Piaggio all'ufficio mondiale della proprietà intellettuale (WIPO) per lo stesso argomento.

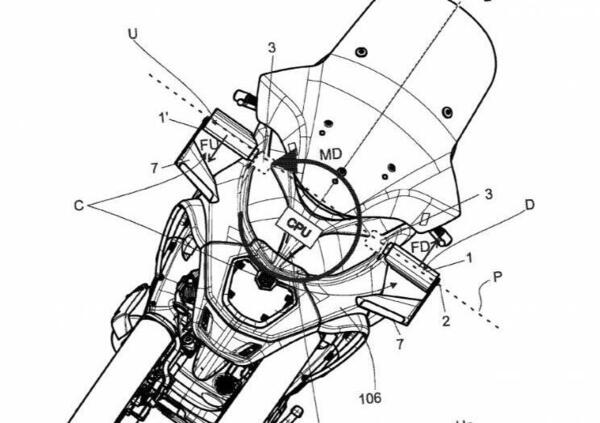
I disegni di brevetto mostrano le appendici aerodinamiche a “C”, come si usa nei gran premi su alcune moto (vedi la Aprilia RS-GP), ma con la parte superiore mobile e avente profilo alare proprio.
Per rappresentarne posizione e funzionamento è stato scelto uno scooter Piaggio MP3, ma come è noto il veicolo è puramente esemplificativo, perché non è quello l'oggetto del brevetto.

E' evidente che il carico aerodinamico, o addirittura la portanza aerodinamica, comportano vantaggi reali quando si tratta di moto sportive con una dinamica legata alle prestazioni pure.

La Aprilia RSV4 RF FW con le ali
La Aprilia RSV4 RF FW con le ali
Naviga su Moto.it senza pubblicità
1 euro al mese

Come dicevamo, il piano superiore delle due ali a “C” - posizionate sui lati del frontale del veicolo – è mobile: può variare il suo grado di incidenza rispetto all'avanzamento e la sua rotazione, in avanti o indietro, si deve a due servomotori.

Questi ultimi sono a loro volta gestiti da una centralina elettronica che elabora i dati provenienti da diversi sensori piazzati sul veicolo, che misurano velocità, coppia impartita al manubrio, angolo di inclinazione in curva ed altri parametri ancora.
La cosa interessante è che le ali influiscono anche nell'inserimento in curva, grazie al loro movimento indipendente, e non si limitano ad offrire maggior carico alle alte velocità per incrementare la stabilità dell'avantreno – e sulle curve veloci - come accade sulle MotoGP, dove le ali mobili sono vietate.

L'apporto di queste ali nel migliorare la velocità di entrata in curva è indicata come già avvertibile a soli 50 km/h.

Difficile dire se vedremo questa soluzione su una delle prossime sportive Aprilia. Intanto Piaggio ha protetto la sua idea, e poi.... chissà...

Caricamento commenti...
Piaggio Mp3 350 ie ABS (2018 - 19)
Piaggio

Piaggio
Via Rinaldo Piaggio, 25
56025 Pontedera (PI) - Italia
0587 272111
https://www.piaggio.com/it_IT/

  • Prezzo 8.720 €
  • Cilindrata 350 cc
  • Potenza 31 cv
  • Peso 206 kg
  • Sella 790 mm
  • Serbatoio 12 lt
Piaggio

Piaggio
Via Rinaldo Piaggio, 25
56025 Pontedera (PI) - Italia
0587 272111
https://www.piaggio.com/it_IT/

Scheda tecnica Piaggio Mp3 350 ie ABS (2018 - 19)

Cilindrata
350 cc
Cilindri
1
Categoria
Altro
Potenza
31 cv 23 kw 8.500 rpm
Peso
206 kg
Sella
790 mm
Pneumatico anteriore
110/70-13’
Pneumatico posteriore
140/60-14’’
Inizio Fine produzione
2018 2020
tutti i dati

Maggiori info