Honda brevetta due sospensioni anteriori in stile Gold Wing

Due soluzioni di sospensione anteriore di tipo Hossack dedicate a una moto stradale e un Super Cub
7 aprile 2020

L'ultima Honda Gold Wing si è presentata con una nuova ciclistica basata sulla sospensione anteriore a quadrilatero articolato e ammortizzatore centrale: una variante del sistema ideato da Norman Hossack, quello che ha ispirato anche il sistema Duolever di BMW, John Britten per la sua straordinaria V1000 o Claude Fior per la sua 500 da GP degli anni Ottanta.

Il concetto innovativo di base, che separa funzione ammortizzante da quella sterzante, è nello scaricare le forze che arrivano dalla ruota anteriore in maniera più conveniente sul telaio – permettendo di ridurre il peso e l'ingombro di quest'ultimo - e nel mantenere un assetto più costante in frenata: niente affondamento, geometria di sterzo stabile e capacità di ammortizzamento non condizionata dal trasferimento di carico come quando viene compressa la forcella tradizionale.

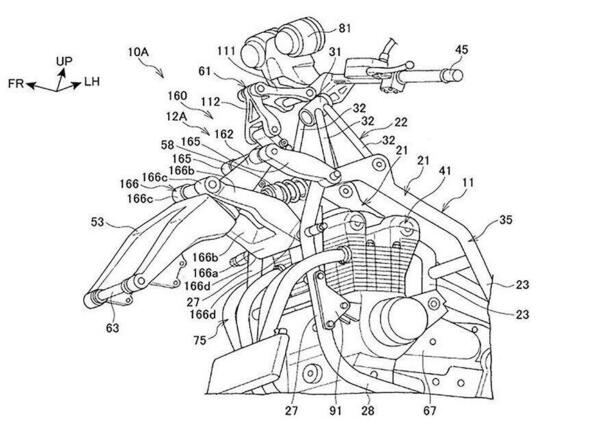
La soluzione brevetta per una Honda super sportiva
La soluzione brevetta per una Honda super sportiva
Naviga su Moto.it senza pubblicità
1 euro al mese

BMW ha adottato il sistema Duolever per le sue K1200-1600, moto di massa importante, e Honda ha scelto il suo Double wishbone per l'ultima Gold Wing 1800, moto dal peso e dalle dimensioni ancora più importanti, che sicuramente ha beneficiato dei vantaggi che tale soluzione offre, e può assorbire lo svantaggio in costi e complicazioni costruttive.

Da tempo circolano altri disegni di brevetto Honda che sondano ulteriori applicazioni del sistema Hossack, non ultimi quelli relativi a una super sportiva V4, mentre più di recente sono stati registrati altri due brevetti, in Giappone e negli Stati Uniti, i cui disegni sono stati pubblicati dal sito bikesocial.uk.
Il primo è per una moto a quattro cilindri in linea, e il secondo per un veicolo derivato dal noto Super Cub 125.

La sospensione dell'ultima Gold Wing 1800
La sospensione dell'ultima Gold Wing 1800

La moto (vedi i disegni in alto) è interessante perché propone un diverso sviluppo della sospensione determinato dall'ingombro imposto dal motore con i suoi cilindri verticali.
Non tragga in inganno quest'ultimo raffreddato ad aria che sembra prelevato da una classica, come la CB1100, ovvero la moto meno indicata per essere equipaggiata con una sospensione anteriore non convenzionale.

Ciò che conta è invece la forma e l'ingombro del motore, che ha costretto a rivedere la geometria dell'articolazione della sospensione e il posizionamento del mono ammortizzatore giungendo a un brevetto dedicato.

Il secondo veicolo rappresentato nel brevetto è una sorta di Super Cub. Anche in questo caso crediamo sia più utile soffermarsi sulla geometria della sospensione, sugli attacchi dei leveraggi al telaio e sul comando dello sterzo, piuttosto che sul veicolo in sé.

Questa sospensione richiede un telaio più semplice e leggero, ma certamente è più complessa da realizzare e più costosa rispetto alla forcella usata in questa categoria di veicoli.

Tanto più che i benefici in termini di geometrie e posizione del baricentro forse non valgono la candela, considerato il tipo di mezzo illustrato. Sempre che non ci sia, più nascosta nel cassetto, una proposta più originale di quella rappresentata.
D'altra parte, da sempre si registra un numero notevolmente superiore di brevetti rispetto a quanto finisca poi in produzione. Fa parte delle competenze di una R&D.

Argomenti

Caricamento commenti...
Honda GL 1800 Gold Wing Tour DTC (2018 - 20)
Honda

Honda
Via della Cecchignola, 13
00143 Roma (RM) - Italia
848846632
https://www.honda.it/motorcycles.html

  • Prezzo 37.490 €
  • Cilindrata 1.833 cc
  • Potenza 126 cv
  • Peso 379 kg
  • Sella 745 mm
  • Serbatoio 21 lt
Honda

Honda
Via della Cecchignola, 13
00143 Roma (RM) - Italia
848846632
https://www.honda.it/motorcycles.html

Scheda tecnica Honda GL 1800 Gold Wing Tour DTC (2018 - 20)

Cilindrata
1.833 cc
Cilindri
6 contrapposti
Categoria
Gran Turismo
Potenza
126 cv 93 kw 5.500 rpm
Peso
379 kg
Sella
745 mm
Pneumatico anteriore
130/70 R18 M/C 63H
Pneumatico posteriore
200/55 R16 M/C 77H
Inizio Fine produzione
2017 2019
tutti i dati

Maggiori info

Ultimi articoli su Honda GL 1800 Gold Wing Tour DTC (2018 - 20) e correlati