Nuove Honda stradali con il motore della Africa Twin 1100?

Disegni di brevetto mostrano quella che potrebbe essere una futura stradale Honda spinta dal motore bicilindrico della nuova Africa Twin 1100. Un secondo telaio potrebbe invece anticipare una classica o forse una crossover
10 marzo 2020

Pochi giorno fa vi abbiamo parlato di una ipotetica Honda 1100 Rebel, una cruiser, con il motore derivato dall'ultima CRF 1100L Africa Twin.

Lo suggerivano la mancanza di un modello del genere nell'attuale gamma Honda e il fatto che il motore nato con la Africa Twin ha finora motorizzato un solo modello.
E' del resto noto come nei costi di progetto e sviluppo di una nuova moto la componente più influente sia proprio il motore e come le case – tranne applicazioni molto specifiche – lo progettano in funzione di una possibile famiglia di modelli.

E' chiaro che un bicilindrico parallelo da 1,1 litri, che supera facilmente i 100 cavalli di potenza erogata, che ha una buona coppia e ingombri vantaggiosi (e che costa meno di V2 o di un quattro in linea) si presti perfettamente allo scopo.

La Africa Twin 1100 2020
La Africa Twin 1100 2020
Naviga su Moto.it senza pubblicità
1 euro al mese

Un motore è insomma la base di una piattaforma per più modelli: non è una novità, la pratica esiste da decenni, ma in tempi più recenti è diventata una priorità industriale. Honda lo fa efficacemente con le famiglie 750 e 500 bicilindriche, BMW con il boxer e il 1000 quattro in linea, Yamaha con le serie MT-07 e MT-09, soltanto per citare alcuni esempi.

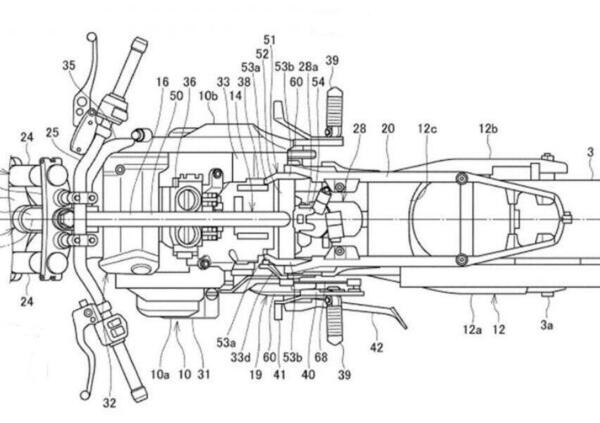
I disegno di brevetto pubblicati dal sito BikeSocial mostrano due telai, e quindi due ciclistiche, disegnati attorno al 1.084 cc della Africa Twin 2020. Si tratta di telai per moto stradali.

Il primo ha una struttura in traliccio superiore di tubi d'acciaio, con monotrave discendente e collegamento tramite viti a piastre laterali in fusione di lega leggera; struttura che a sua volta sostiene il forcellone dotato di sospensione centrale progressiva.

Disegno e ingombri lo renderebbero compatibile con una naked, così come con una sport touring.

La Honda CB1000R a quattro cilindri
La Honda CB1000R a quattro cilindri

Il secondo telaio ha un disegno monotrave superiore con monoculla sdoppiata inferiore, sempre in tubi a sezione tonda e rettangolare, e con il motore quale elemento strutturale. Ha un disegno quasi enduristico, finalizzato principalmente alle sollecitazioni flessionali (tipiche del fuoristrada) e meno per quelle torsionali; un disegno che difficilmente si sposerebbe con le ruote da 17 pollici, se non per una stradale più classica (difficilmente una heritage, stante il disegno del motore) oppure con di una sorta di crossover?

Difficile dirlo perché come di solito i disegni di brevetto si riferiscono a una particolare soluzione, mentre il “contorno” può essere fittizio.

Se poi guardiamo alla gamma Honda attuale, sappiamo che già esiste una moto con motore 1000 a quattro cilindri in linea, la CB1000R. Perché un due cilindri quindi? Forse per un modello meno potente, magari più essenziale e quindi con un diverso posizionamento di prezzo?

Sul versante crossover, invece, una proposta del genere potrebbe affiancare verso l'alto l'attuale NC750X?
Staremo a vedere se queste ipotesi si trasformeranno in raltà

Disegni da BikeSocial

Argomenti

Ultime da News

Hot now

Caricamento commenti...
Honda Africa Twin CRF 1100L (2020 - 21)
Honda

Honda
Via della Cecchignola, 13
00143 Roma (RM) - Italia
848846632
https://www.honda.it/motorcycles.html

  • Prezzo 14.990 €
  • Cilindrata 1.084 cc
  • Potenza 102 cv
  • Peso 226 kg
  • Sella 825 mm
  • Serbatoio 19 lt
Honda

Honda
Via della Cecchignola, 13
00143 Roma (RM) - Italia
848846632
https://www.honda.it/motorcycles.html

Scheda tecnica Honda Africa Twin CRF 1100L (2020 - 21)

Cilindrata
1.084 cc
Cilindri
2 in linea
Categoria
Enduro Stradale
Potenza
102 cv 75 kw 7.500 rpm
Peso
226 kg
Sella
825 mm
Pneumatico anteriore
90/90-R21"
Pneumatico posteriore
150/70-R18"
Inizio Fine produzione
2020 2021
tutti i dati

Maggiori info