Honda Riding Assist 2.0, la moto che guida da sola si presenta ai motociclisti

Il progetto Honda Riding Assist, arrivato alla sua versione 2.0, nel suo percorso è finalizzato ad aumentare la sicurezza di guida tramite una serie di assistenze. In questi giorni è presentato al pubblico
27 maggio 2022

Non si tratta ancora di guida autonoma, del resto se si toglie alla moto il piacere di guidare si abbatte del 90% lo scopo della sua stessa esistenza, piuttosto di sviluppare sistemi di assistenza finalizzati a semplificare l'approccio alle due ruote e a incrementarne la sicurezza attiva.

Come è noto Honda presentò al CES di Las Vegas del 2017 il progetto Riding Assist. Basato su una NC750S modificata, quel prototipo era in grado di restare in equilibrio da solo nelle soste e di muoversi autonomamente alla velocità di 5 km/h.

Il suo autobilanciamento era ottenuto mediante un originale sistema steer-by-wire, in pratica uno sterzo disarticolato dal telaio: con l'impiego di sensori e servomotori elettrici era in grado di correggere l'inclinazione e la posizione della ruota anteriore bilanciando il mezzo nel suo movimento laterale, come farebbe un abile trialista prima di affrontare una zona.
A ottobre dello stesso anno Honda presentò il concept Riding Assist-E che, oltre alla trazione elettrica, iniziava ad applicare una serie di sensori e telecamere con funzione di assistenza alla guida secondo la strada tracciata in campo automobilistico e sviluppata appositamente secondo le peculiarità dinamiche di un motoveicolo.

Naviga su Moto.it senza pubblicità
1 euro al mese

Una ulteriore evoluzione del sistema Riding Assist, definito 2.0 e profondamente rivisto, è stato mostrato da Honda a dicembre dell'anno scorso e che in questi giorni può essere toccato con mano all'Automotive Engineering Exposition 2022 di Yokohama.

In questo caso è realizzato partendo da una Honda NM4 Vultus ed è un veicolo sperimentale contro l'ansia da caduta, se così si può dire.
La moto è capace di restare in equilibrio sia in posizione verticale e sia in traiettoria di curva. Questa volta la correzione dell'inclinazione laterale viene ottenuta grazie al forcellone mobile rispetto all'asse di rotazione della moto.
E' possibile mantenere l'equilibrio nelle soste, ma anche muovendosi a bassissima velocità, curvando e persino andando in retromarcia.

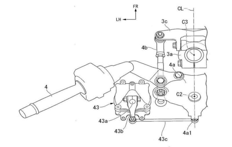
Honda ha esperienza tecnologica diretta nell'assistenza alla guida, beneficiando della divisione automobili, e ha depositato diversi brevetti motociclistici che riguardano ad esempio il recupero delle perdite di aderenza in curva (tramite azioni automatiche di controsterzo), la modifica della traiettoria in rettilineo, la frenata di emergenza e altre applicazioni radar.

Un brevetto Honda per il comando dello sterzo
Un brevetto Honda per il comando dello sterzo

Utilizzando radar, telecamere, Lider (laser che disegnano una mappa virtuale tridimensionale attorno al veicolo), sensori, software e attuatori e già possibile avere controlli automatici su freni, acceleratore e sterzo.
Si tratta di renderli applicabili alla moto e per questo gli studi riguardano sensori e telecamere capaci di valutare la postura del pilota come la pressione esercitata su manopole e pedane.

Lo scopo è naturalmente quello di incrementare la sicurezza, magari proprio nella noiosa ma non priva di insidie marcia autostradale, oltre che nei percorsi extraurbani approcciando incroci e altre situazioni potenzialmente rischiose.

Il concept Riding Assist-E di fine 2017
Il concept Riding Assist-E di fine 2017

Hot now

Caricamento commenti...