Suzuki. Spunta il brevetto di una moto elettrica

Anche Suzuki progetta una sportiva elettrica con motore raffreddato ad acqua, telaio in alluminio trasmissione a catena
7 aprile 2020

Se le altre Case giapponesi (Kawasaki con EV Endeavour e Honda con la  CBR elettrica) sembrano essere un po' più avanti, Suzuki non resta al palo. A quanto si vede dai brevetti spuntati in questi giorni, la Casa di Hamamatsu sta concretamente progettando una moto sportiva alimentata da un motore elettrico. 

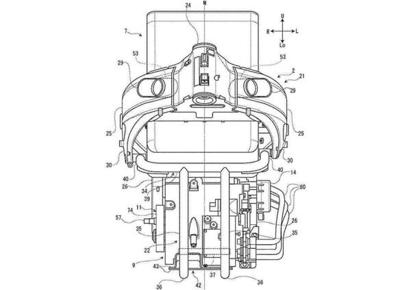
Il telaio in alluminio a doppia trave ospita nella parte bassa il motore (di discrete dimensioni), l'inverter e il trasformatore. Sopra, dove in una moto termica c'è il serbatoio, trova spazio il vano batteria. 

La parte però più originale e sofisticata è il sistema di frizione che termina con una trasmissione a catena.  Anche il sistema di raffreddamento è particolare per una moto elettrica: grazie a un radiatore e una pompa sottrae calore al propulsore migliorandone le prestazioni in modo molto simile alle moto classiche.
Naviga su Moto.it senza pubblicità
1 euro al mese
Caricamento commenti...