Un Brevetto Honda per il controllo dello sterzo in caso di incidente

Honda ha depositato più brevetti che riguardano l'azionamento automatico dello sterzo. Quest'ultimo ha lo scopo di contenere i danni durante un incidente
5 agosto 2021

Rendere più sicura e confortevole la guida è uno degli obiettivi cardine nello sviluppo tecnico della motocicletta.

I sistemi Adas già impiegati in campo automobilistico stanno arrivando piano piano sulle moto, veicoli “monotraccia” che possiedono una dinamica più delicata e complessa rispetto alle auto ma che possono sfruttare i pesanti investimenti nella ricerca messi in campo dall'industria dell'automobile sul fronte della sicurezza attiva e della guida autonoma.
Radar, telecamere, cruise control adattivi, frenata di emergenza, controllo dell'angolo cieco e assistenza alla corsia appartengono al presente.

Da parte sua Honda sta lavorando da tempo a sistemi di controllo dello sterzo con finalità diverse. Nel 2017 ha presentato la sua moto (funzionante) capace di restare in equilibrio da sola e di muoversi a bassa velocità senza il pilota alla guida: si trattava del concept Riding Assist-E.

Il concept Riding Assist-E
Il concept Riding Assist-E
Naviga su Moto.it senza pubblicità
1 euro al mese

Nel 2019 ha depositato all'ufficio dei brevetti statunitense un servosterzo applicato all'avantreno dell'ultima Gold Wing.
Meno di un anno fa abbiamo scritto di un altro brevetto per l'azionamento automatico dello sterzo in caso di ostacoli improvvisi o nella necessità di cambiare corsia qualora il pilota non lo stia facendo.

Il brevetto del 2019
Il brevetto del 2019

Più di recente Honda ha depositato un altro brevetto che ha come oggetto l'azionamento automatico dello sterzo per ridare autonomamente stabilità al mezzo: in caso di una perdita di aderenza laterale del pneumatico posteriore entra in azione un servomotore che impone una adeguata controsterzata per riequilibrare la spinta laterale del retrotreno e rimettere in traiettoria sicura la moto.

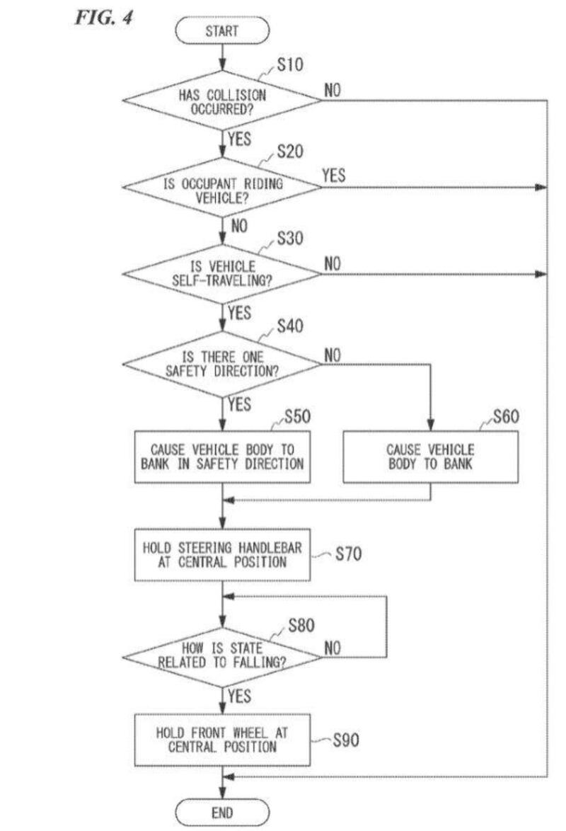
Il brevetto di cui ci occupiamo ora si preoccupa di controllare il comportamento della moto dopo un impatto in modo da limitare i danni.
Ovvero attraverso un sistema di controllo che ricorre a giroscopi, radar, telecamere e lidar (Light Detection And Ranging: impiega un laser laser per creare l'immagine ambientale), oltre ad altri sensori e a un software dedicato è in grado di azionare lo sterzo e i freni automaticamente. L'intervento è pensato per una casistica assai rara, ma che è indice degli studi che vengono fatti in ogni ambito.

Il sistema è in grado di valutare la collisione, la presenza del pilota in sella o la sua capacità di reazione. Si occupa insomma di controllare la traiettoria che la moto potrebbe seguire dopo una collisione (avete presente le moto che in gara proseguono diritte per molte decine di metri magari dopo aver sbalzato di sella il pilota?) in modo che non colpisca altri veicoli o persone magari salendo su un marciapiedi.

Un'eventualità remota ma possibile.
La centralina di controllo è in grado di comandare sterzo e freno vedendo cosa accade attorno e agendo di conseguenza, fino a far cadere la moto lateralmente una volta ferma e con il manubrio diritto per limitare i danni.

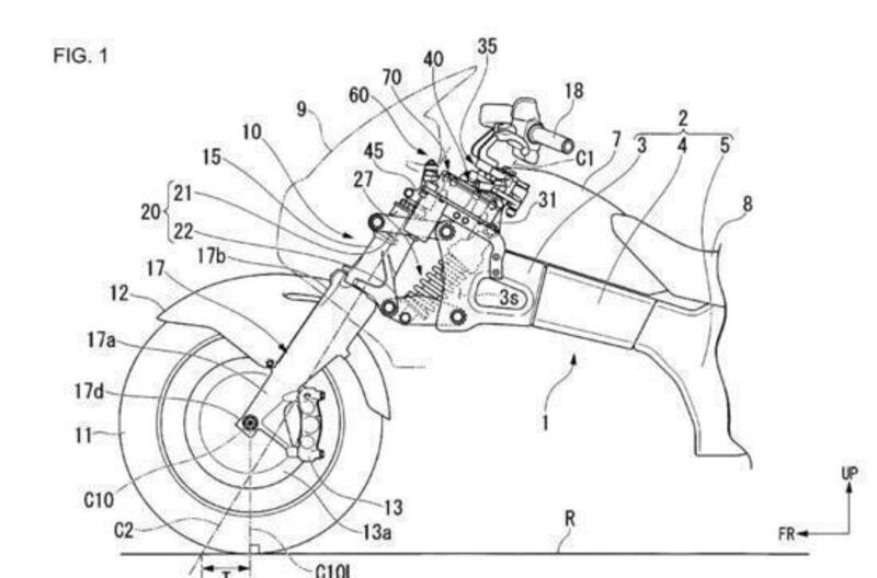
La moto che illustra le varie componenti è una Pan European fuori produzione, ma non è il veicolo l'oggetto del brevetto.

fonte Cycle World

Hot now

Caricamento commenti...