Suzuki, un nuovo motore bicilindrico, ma non a "V", per le future SV e V-Strom?

Le Suzuki SV 650 e V-Strom 650 sono state rinnovate quest'anno. La casa giapponese ha brevettato intanto un altro motore bicilindrico ma in linea. Sarà motorizzata così la nuova famiglia di media cilindrata Suzuki?
3 maggio 2021

Nonostante sia rimasta la sola casa a proporre delle medie cilindrate con motore V2, un'architettura pregiata ma più costosa da produrre di quella frontemarcia che va per la maggiore, Suzuki sta lavorando a nuove generazioni di motori con i due cilindri in linea.

Già nel 2013 presentò al Tokyo Motor Show del 2013 il concept Recursion: una nuova media cilindrata bicilindrica frontemarcia con il compressore. Inizialmente come monoalbero di 588 cc, diventato poi bialbero 700 “XE7” nel 2015 (vedi la foto qui sotto e in apertura).

Naviga su Moto.it senza pubblicità
1 euro al mese

Di fatto però ha continuato a produrre moto con il V2, come V-Strom 650 che ha ereditato l'unità meccanica della stradale SV650. Si tratta di un ottimo motore che ha origine ormai ventennale.
Sia la SV 650 e sia la V-Strom 650 sono state rinnovate nell'edizione 2021 – praticamente soltanto nel motore – per poter superare l'omologazione Euro 5 e il fatto che non sia intervenuta sul resto della moto può avere due significati. O sta arrivando una nuova generazione di modelli ancora con il V2, oppure Suzuki sta preparando il passaggio allo schema in linea.
Del resto Honda ha lasciato il V2 della Transalp per il bicilindrico parallelo NC700 e poi 750, Kawasaki vende bene con il 650 della Ninja e della Versys e Yamaha fa altrettanto con la serie MT-07 sia che si tratti della naked, della Tracer o della Ténéré.

La recente Aprilia RS 660 si segnala poi per un motore sempre in linea basato sulla metà anteriore del V4 1.074 cc. E anche in questo caso prestazioni e compattezza sono molto interessanti.

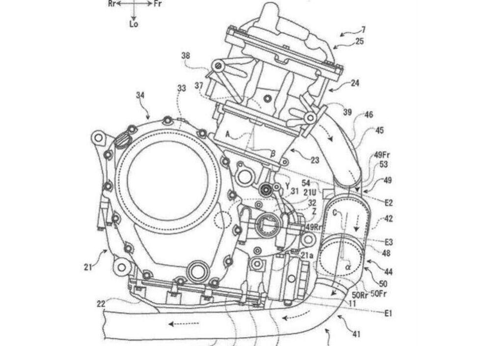
Nell'agosto del 2020 abbiamo scritto di un brevetto depositato da Suzuki all'inizio dello stesso anno che riguarda appunto un nuovo bicilindrico parallelo (nelle foto qui sopra).

Più di recente sono stati segnalati altri due brevetti con oggetto lo stesso schema ma ulteriormente sviluppati. Il motore assume una funzione semi portante, per due tupi di telai sempre tubolari di acciaio, e sono descritti anche l'air-box d'aspirazione, il serbatoio, la sella e la sospensione posteriore.
Si tratta di un bialbero dalla costruzione molto raccolta e presumibilmente di cilindrata attorno ai 700-750 cc.

Un secondo brevetto entra nel dettaglio del motore per mostrare l'imbiellaggio a 270° e l'adozione di due contralberi di equilibratura azionati direttamente dall'albero motore: uno posto davanti a quest'ultimo e l'altro inferiormente, senza che si vada così influire negli ingombri del gruppo frizione e cambio.
Il particolare disegno consente poi l'eliminazione di uno dei due contralberi nel caso di passaggio alla fasatura regolare.

Cambiare o meno l'attuale schema V2 attiene anche a ragioni puramente commerciali: finché questo schema sarà riconosciuto come valore aggiunto dagli appassionati potrebbe insomma resistere.
Peraltro il vantaggio economico di un due cilindri parallelo, la sua versatilità in aggiunta, potrebbe far pendere la decisione dall'altra parte.

E i brevetti provano che lo sviluppo procede per Suzuki perlomeno anche in quella direzione.

Argomenti

Caricamento commenti...