Suzuki: il brevetto di un nuovo motore bicilindrico parallelo

Un brevetto depositato in Giappone riguarda una nuova unità di media cilindrata con disposizione parallela dei cilindri, e non a V come quello della storica serie SV e V-Strom
24 agosto 2020

Suzuki è rimasta la sola marca giapponese ad avere in vendita una moto di media cilindrata con il motore a V, ovvero la celebre V-Strom 650, che ha ereditato l'unità meccanica della stradale SV650: un ottimo motore, che ha radici ormai ventennali. Honda ha lasciato il V2 della Transalp per il bicilindrico parallelo NC700 e poi 750, Kawasaki raccoglie ampi consensi con il 650 della Ninja e della Versys e Yamaha fa altrettanto con la serie MT-07 (naked, Tracer e Ténéré).

Il motore del concept Recursione EX7. Si notano la turbina e l'intercooler
Il motore del concept Recursione EX7. Si notano la turbina e l'intercooler
Naviga su Moto.it senza pubblicità
1 euro al mese

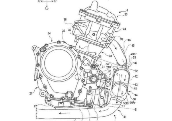
Un brevetto depositato in Giappone a inizio anno, e pubblicato ad agosto, rivela che Suzuki sta sviluppando una nuova unità motoristica parallela.
Se sarà per sostituire o per affiancare l'attuale V2 non lo sappiamo, ma è certo un parallelo presenta vantaggi economici e spesso di layout del veicolo rispetto a una architettura a V, che da parte sua gioca le proprie carte migliori in altri ambiti.

Suzuki ha presentato il concept Recursion al Tokyo Motor Show del 2013: una nuova media cilindrata bicilindrica frontemarcia con il compressore. Inizialmente monoalbero di 588 cc, diventato poi bialbero 700 “XE7” nel 2015 (nella foto sopra).

Il nuovo motore del brevetto perde il compressore, mostrando un disegno ancora più compatto e razionale. Tutto lascia supporre che potrebbe essere le base per una nuova serie di modelli di media cilindrata e dal costo competitivo, come nel caso delle citate concorrenti giapponesi.

Il concept Suzuki Recursion
Il concept Suzuki Recursion

Altro aspetto interessante di questo motore è la posizione del catalizzatore nel primo tratto dei condotti di scarico, alle spalle del radiatore: una collocazione che beneficia di temperature più alte dei gas di scarico (migliorando l'efficienza a freddo del sistema) e libera lo spazio sotto al motore.

La ciclistica rappresentata nei disegni di brevetto è puramente indicativa, trattando il brevetto il motore e il suo sistema di scarico. E' ipotizzabile che la cilindrata sia attorno ai 700 cc e che la potenza sia dell'ordine dei 75-80 cavalli.

Resta naturalmente da capire come il tutto evolverà, e quale sbocco produttivo abbia eventualmente pianificato Suzuki.

Argomenti

Hot now

Caricamento commenti...
Suzuki V-Strom 650 ABS (2017 - 20)
Suzuki

Suzuki
C.so Fratelli Kennedy, 12
10070 Robassomero (TO) - Italia
011 9213711
https://moto.suzuki.it/

  • Prezzo 8.590 €
  • Cilindrata 645 cc
  • Potenza 71 cv
  • Peso 213 kg
  • Sella 830 mm
  • Serbatoio 20 lt
Suzuki

Suzuki
C.so Fratelli Kennedy, 12
10070 Robassomero (TO) - Italia
011 9213711
https://moto.suzuki.it/

Scheda tecnica Suzuki V-Strom 650 ABS (2017 - 20)

Cilindrata
645 cc
Cilindri
2 a V
Categoria
Enduro Stradale
Potenza
71 cv 52 kw 8.800 rpm
Peso
213 kg
Sella
830 mm
Pneumatico anteriore
110/80R19M/C 59V
Pneumatico posteriore
150/70R17M/C 69V
Inizio Fine produzione
2017 2020
tutti i dati

Maggiori info

Ultimi articoli su Suzuki V-Strom 650 ABS (2017 - 20) e correlati