Piaggio: un brevetto per un MP3... al contrario

Piaggio: un brevetto per un MP3... al contrario
Un tre ruote con posteriore... "pieghevole". Potenziale impiego anche su un quarriciclo
28 maggio 2020

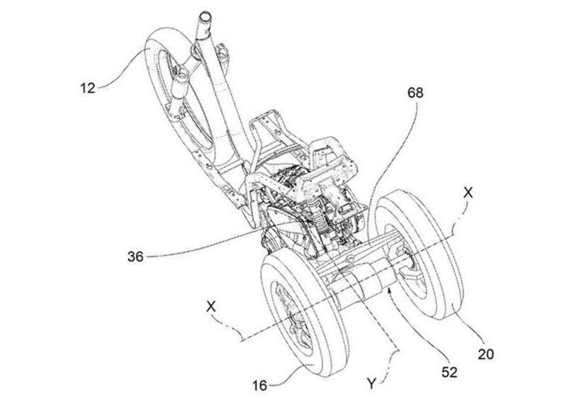
Nuove soluzioni per Piaggio, che mostrano una vera e propria rivoluzione copernicana nell'approccio alle tre ruote da parte della Casa di Pontedera: il brevetto depositato recentemente mostra infatti un veicolo con una ruota anteriore e due al posteriore, capace comunque di piegare come avviene con l'MP3.

Un'idea non esattamente nuova, anche se in altre implementazioni come l'Honda Gyro lo schema è sostanzialmente diverso, con le ruote posteriori che restano stabili e l'avantreno del mezzo che invece si piega assieme al corpo del pilota, manubrio e sella compresi.

Naviga su Moto.it senza pubblicità
1 euro al mese

Piaggio invece ha scelto uno schema con un mozzo posteriore abbastanza complicato. Il motore sembra quello di uno scooter convenzionale, ma è dotato di una trasmissione cardanica, piuttosto corta, che esce dalla trasmissione monomarcia ed entra al centro dell'asse posteriore, creando una sorta di pivot che consente all'asse posteriore di restare parallelo al terreno mentre il resto della moto piega.

La vista posteriore del brevetto
La vista posteriore del brevetto

Lo schema delle sospensioni permette alle ruote posteriori di adottare lo stesso angolo di piega del corpo del mezzo, con giunti a ciascuna estremità dell'asse che trasmettono la potenza alle ruote anche quando non in posizione perpendicolare.

Una delle possibilità potrebbe anche essere, diversamente dai disegni, un retrotreno di questo tipo potrebbe essere accoppiato all'avantreno dell'MP3, creando quindi uno scooter a quattro ruote. Restiamo in attesa.

Caricamento commenti...