Honda: un brevetto per la posizione di guida variabile

Honda: un brevetto per la posizione di guida variabile
Allo studio un sistema per rialzare o abbassare la posizione di guida. Debutto su una futura sport-touring?
14 maggio 2019

Difficile immaginare una Casa più attenta di Honda alla sfruttabilità delle sue moto sportive. Il costruttore dell'ala dorata è rimasto ormai l'ultimo a proporre la sua supersportiva - la CBR 1000RR Fireblade - senza curarsi troppo dei record di potenza massima, anzi, pensando prima a quel Total Control che l'ha resa famosa.

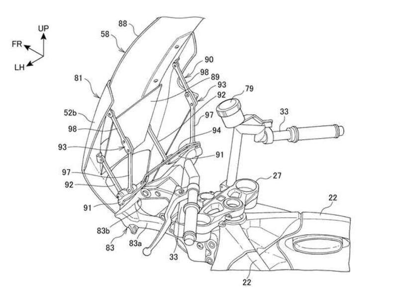
Probabilmente - al di là delle immagini utilizzate per depositare il brevetto, che illustrano appunto una Fireblade, il sistema recentemente brevettato da Honda non verrà comunque utilizzato per una supersportiva, ma piuttosto su modelli più pertinenti, comunque dinamici, ma su cui l'aspetto comfort abbia un po' più di rilevanza. Viene giusto da pensare come le versioni attuali di VFR800 e VFR1200 siano ragionevolmente da considerarsi vicine al termine del loro ciclo di vita, e alle voci sempre più insistenti che vogliono Honda al lavoro su un nuovo V4... 

Il sistema illustrato permetterebbe quindi di variare la posizione dei semimanubri utilizzando un sistema elettromeccanico - sgancio di un fermo, scivolamento dei tubi su un'altra posizione in cui il sistema dovrebbe ribloccarsi automaticamente - semplice, razionale e che non dovrebbe comportare rilevanti aggravi in termini di masse e pesi, al di là dell'attuatore e del sistema di controllo.

Naviga su Moto.it senza pubblicità
1 euro al mese

Il sistema dovrebbe altresì essere in grado di attivare un meccanismo a forbice che ruoterebbe in avanti il cupolino (siamo curiosi di vedere la soluzione con cui verrà mantenuto l'orientamento del gruppo ottico anteriore) sfruttando un solo attuatore e comando: al tocco di un pulsante, quindi, si alzerebbero o si abbasserebbero manubrio e cupolino. Manca solo una soluzione analoga per le pedane, e saremmo di fronte a quella che potrebbe rivelarsi la prima, vera, moto totale.

Lo vedremo a breve? Difficile da dire. E' vero che il sistema è in effetti piuttosto semplice e non richiede radicali interferenze progettuali con l'iter di sviluppo di un nuovo modello: ma è altresì vero che le Case giapponesi siano estremamente caute nella sperimentazione di sistemi del genere, e difficilmente arrivino alla produzione di serie prima di aver eliminato oltre ogni ragionevole dubbio qualsiasi... fonte d'imbarazzo. Restate sintonizzati.

Caricamento commenti...

Hot now