CF Moto con cambio automatico: ricerca e sviluppo inarrestabili, ancora un brevetto

CF Moto con cambio automatico: ricerca e sviluppo inarrestabili, ancora un brevetto
Al lavoro su un cambio semplice e apparentemente efficace. Il brevetto mira alla realizzazione di un apparato tradizionale ma dotato di attuatore elettronico, ecco cosa sappiamo…
12 aprile 2024

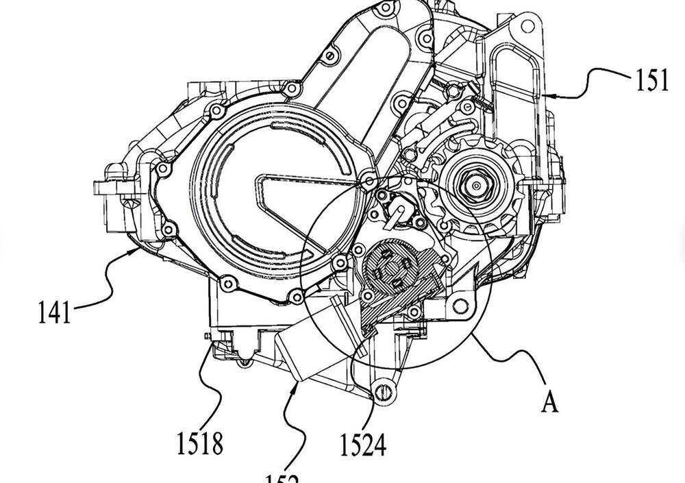
Il marchio cinese, sulla scia del successo globale che negli ultimi anni ha visto crescere i propri fatturati in modo esponenziale, sta lavorando duro e offrendo un significativo messaggio a tutto il comparto di produttori di moto. A quanto pare alcune future realizzazioni del marchio cinese potranno contare su un cambio automatico apparentemente molto simile a quanto presentato da Honda con il suo E-Clutch, ma, di fatto, operante su presupposti totalmente opposti.

Se Honda ha pensato di automatizzare il gesto della frizione grazie ad un servomotore elettrico, CF Moto mira ad automatizzare il lavoro sulla leva del cambio, anzi sull'albero del cambio. In soldoni il sistema del cambio rimarrebbe pressoché tradizionale con evidenti benefici in termini di costi e semplicità, mentre l’azione di cambiata sarà di fatto gestita da un attuatore elettronico sulla base di probabili pre-setting memorizzati nelle mappe motore e nella strategia di erogazione di coppia e potenza, oppure attraverso un pulsante a disposizione del pilota per salire o scendere di rapporto.

Sembra verosimile pensare che il sistema possa contare su un sistema di frizione di tipo Rekluse, ma di questo aspetto, per ora non abbiamo nessun dettaglio. Certo è che CF Moto si sta dando un gran da fare per mettersi in linea con le produzioni mondiali più moderne e prestigiose e il tempo in cui il prodotto cinese era visto e percepito come qualcosa al di sotto delle storiche e blasonate produzioni mondiali, ora la musica sembra davvero cambiata.

Naviga su Moto.it senza pubblicità
1 euro al mese
Caricamento commenti...