Suzuki brevetta uno scooter elettrico. Super raffreddato

Mentre già circola lo scooter Suzuki a idrogeno, la casa giapponese ha depositato diversi brevetti di veicoli elettrici. L'ultimo in ordine di tempo riguarda uno scooter più tradizionale ma innovativo
23 giugno 2021

Che la diffusione delle due ruote elettriche cominci con gli scooter è più che assodato e basta guardare ai numeri di vendita globali del settore e alle prime novità che arrivano dai grandi costruttori.

Suzuki è stata apripista con lo scooter a celle di combustibile, presentato nel 2009, visto in versione aggiornata anche a Eicma 2014 e poi sulle strade giapponesi nel 2017 dove è iniziata la fase di test. In Europa la sua omologazione era stata ottenuta già nel 2011.

Il Burgman Fuel Cell del 2017
Il Burgman Fuel Cell del 2017
Naviga su Moto.it senza pubblicità
1 euro al mese

La casa giapponese sta naturalmente lavorando ai modelli elettrici tradizionali e negli ultimi tempi ha depositato più brevetti relativi a moto e scooter.

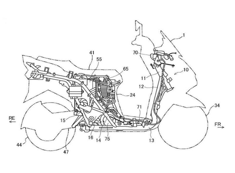
Quello registrato di recente riguarda uno scooter di medie dimensioni, tuttavia l'oggetto del brevetto non è il veicolo stesso quanto alcune soluzione tecniche adottate.
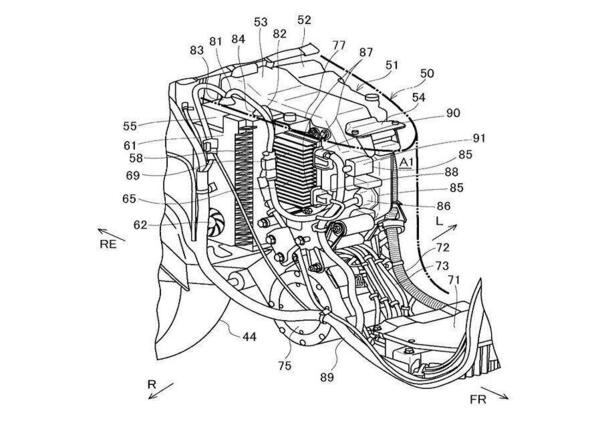
La parte “estetica" è quindi puramente indicativa, mentre il cuore del brevetto è il layout del complesso motore-batteria-inverter.
Generalmente queste unità sono alloggiate in punti diversi del veicolo (il motore a volte è collegato nel mozzo posteriore), mentre in questo caso è stato scelto di compattarle per ragioni industriali e soprattutto di minore spazio occupato.

Si lascia insomma posto ai vani di carico ad esempio. Un aspetto centrale di questo brevetto è il sistema di raffreddamento ad aria forzata che deve tenere a bada le temperature non solo del motore. Ci sono quindi canalizzazioni d'aria, una ventola di raffreddamento di dimensioni adeguate e condotti per lo sfogo dell'aria calda nella parte posteriore dello scooter.

Un'altra particolarità è la trasmissione finale a catena, ma potrebbe essere sostituita da una più pratica cinghia dentata naturalmente.

Caricamento commenti...