Yamaha TMAX in versione tre ruote. Diverso dalla Niken

Yamaha TMAX in versione tre ruote. Diverso dalla Niken
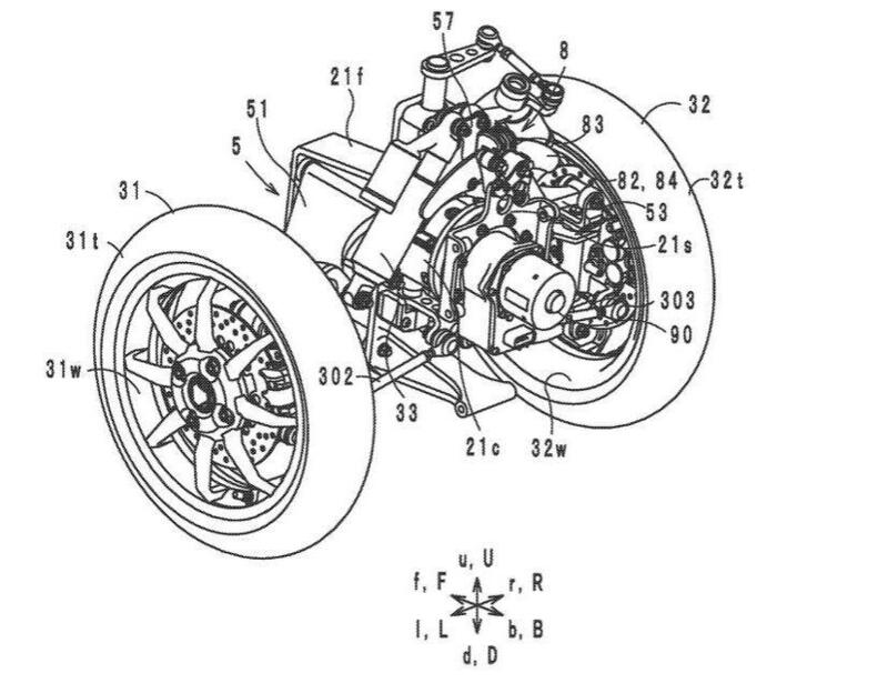
Un possibile nuovo tre ruote Yamaha. Disegni di brevetto mostrano la base tecnica del maxi scooter TMAX con un avantreno a due ruote inclinabili: un sistema basato sul brevetto Brudeli Tech acquistato da Yamaha
9 giugno 2020

Se è vero che Piaggio ha aperto la strada dei veicoli a tre ruote basculanti di serie (perlomeno per quelli con la coppia di ruote all'avantreno) con il suo MP3 del 2006, è altrettanto vero che Yamaha è diventata la casa maggiormente impegnata nei veicoli che essa stessa definisce LMW, ovvero leaning-multi-wheel.

In vendita ci sono la gamma degli scooter Tricity e la moto Niken, mentre allo stadio di test su strada sono arrivati anche dei modelli a quattro ruote.
Recenti disegni di brevetto mostrano quello che si può banalmente sintetizzare come un TMAX a tre ruote.

Il Brudeli 645L con motore KTM
Il Brudeli 645L con motore KTM
Naviga su Moto.it senza pubblicità
1 euro al mese

Che si tratti di qualcosa di più di un semplice brevetto depositato lo dicono l'impegno promesso da Yamaha nell'ampliare la sua offerta di multiruota e il fatto che una proposta del genere è inedita (Honda ha mostrato da parte sua il concept Neowing nel 2015) e molti sostengono che un mezzo così troverebbe spazio nel mercato dei prossimi anni.

L'avatreno della Brudeli 645L
L'avatreno della Brudeli 645L

La novità è certamente nell'avantreno che, a differenza di Niken e dei Tricity, impiega una nuova soluzione ciclistica strettamente derivata dai Brudeli 625 e 645. Ovvero due veicoli costruiti dalla norvegese Brudeli Tech, i cui primi prototipi marcianti risalgono al 2003, che abbiamo visto a Intermot 2008 in versione omologata europea (con il nome Leanster e spinti da un motore KTM 690).
I brevetti di questi due modelli sono stati acquistati da Yamaha alla fine del 2017.

Il primo frutto di quella acquisizione è stato il concept MW-Vision, qui sotto, che Yamaha ha esposto al Tokyo Motor Show del 2019.

Il concept Yamaha MW-Vision
Il concept Yamaha MW-Vision

L'avantreno Brudeli utilizza uno schema a doppio braccio oscillante di scuola automobilistica, che ha il vantaggio di abbassare i punti di ancoraggio della sospensione e il baricentro del veicolo.
La sua articolazione – utilizza un montante centrale - permette ovviamente la possibilità che le ruote si inclinino, diversamente dallo schema delle vetture. Peraltro, la particolare geometria adottata dalla Niken fa sì che la ruota interna abbia un'inclinazione diversa rispetto a quella esterna: il che finisce per migliorare la tenuta di strada, e quindi le caratteristiche di guida.

I disegni di brevetto Yamaha, pubblicati dal sito americano Cycle World, illustrano le sue componenti abbinandole al gruppo motore-telaio-trasmissione di un TMAX 560.

Un altro elemento interessante, e inedito, è un attuatore elettrico montato alle spalle della sospensione anteriore (disegno qui sopra) che potrebbe fungere da controllo della stabilità, mentre un terzo freno a disco coassiale all'attuatore dovrebbe servire a mantenere il veicolo in posizione verticale durante le soste.

Da ultimo va ricordato che poco più di un anno fa Yamaha ha mostrato una sua road map per i modelli a tre ruote del triennio 2019-2021.

La slide, visibile qui sopra, mostrava i Tricity 125 e 150, la Niken, il 3CT, poi diventato Tricity 300 di produzione, il monopattino elettrico a tre ruote Tritown, il concept MWC-4 (versione a quattro ruote del "tre ruote" MW-Vision) e la sagoma di un altro "tre ruote" indefinito: che quest'ultimo sia proprio il TMAX – chiamiamolo così per semplicità – che compare nel brevetto?

Se è compreso o meno nel programma Yamaha 2021 dovremmo scoprirlo fra non molto tempo.

Argomenti

Yamaha T-Max 560 (2020 - 21)
Yamaha

Yamaha
Via Tinelli 67/69
20050 Gerno di Lesmo (MI) - Italia
848 580 569
https://www.yamaha-motor.eu/it/it/

  • Prezzo 11.999 €
  • Cilindrata 562 cc
  • Potenza 48 cv
  • Peso 218 kg
  • Sella 800 mm
  • Serbatoio 15 lt
Yamaha

Yamaha
Via Tinelli 67/69
20050 Gerno di Lesmo (MI) - Italia
848 580 569
https://www.yamaha-motor.eu/it/it/

Scheda tecnica Yamaha T-Max 560 (2020 - 21)

Cilindrata
562 cc
Cilindri
2 in linea
Categoria
Scooter Ruote alte
Potenza
48 cv 35 kw 6.750 rpm
Peso
218 kg
Sella
800 mm
Pneumatico anteriore
120/70R15M/C 56H
Pneumatico posteriore
160/60R15M/C 67H
Inizio Fine produzione
2019 2021
tutti i dati

Maggiori info

Ultimi articoli su Yamaha T-Max 560 (2020 - 21) e correlati