Suzuki V-Strom 1000, aggiornata con il VVT?

Suzuki V-Strom 1000, aggiornata con il VVT?
La marca giapponese ha depositato un nuovo brevetto che riguarda la distribuzione a fasatura variabile. Abbinata al V2 della V-Strom. Se così fosse sarebbe una carta in più da giocare fra le maxi enduro
24 marzo 2015

Come nel caso di tutti i brevetti depositati, anche la soluzione registrata in Giappone da Suzuki, e relativa al comando della distribuzione a fasatura variabile, va presa come dispositivo a sé stante e non tanto collegata la mezzo che viene illustrato nei disegni, che non è vincolante. Ma il fatto che il comando Variable Valve Timing sia stato collocato sul bicilindrico della V-Strom 1000 si presta a un paio di considerazioni.

La maxi enduro Suzuki avrebbe effettivamente un beneficio nell'adottare questo dispositivo, poiché oltre a essere utile nella riduzione delle emissioni inquinanti e dei consumi (anche superiore al 15%), la fasatura variabile dà un contributo nell'incremento della coppia ai medi regimi valutabile nel 5-7%. E la faccenda è importante perché Suzuki si confronta con la sua cilindrata 1000 fra concorrenti di cubatura superiore, mediamente 1200 cc. Un'altra applicazione potrebbe riguardare la futura Recursion, ma in questo caso la sovralimentazione vanificherebbe gran parte dell'utilità della fasatura variabile.

 

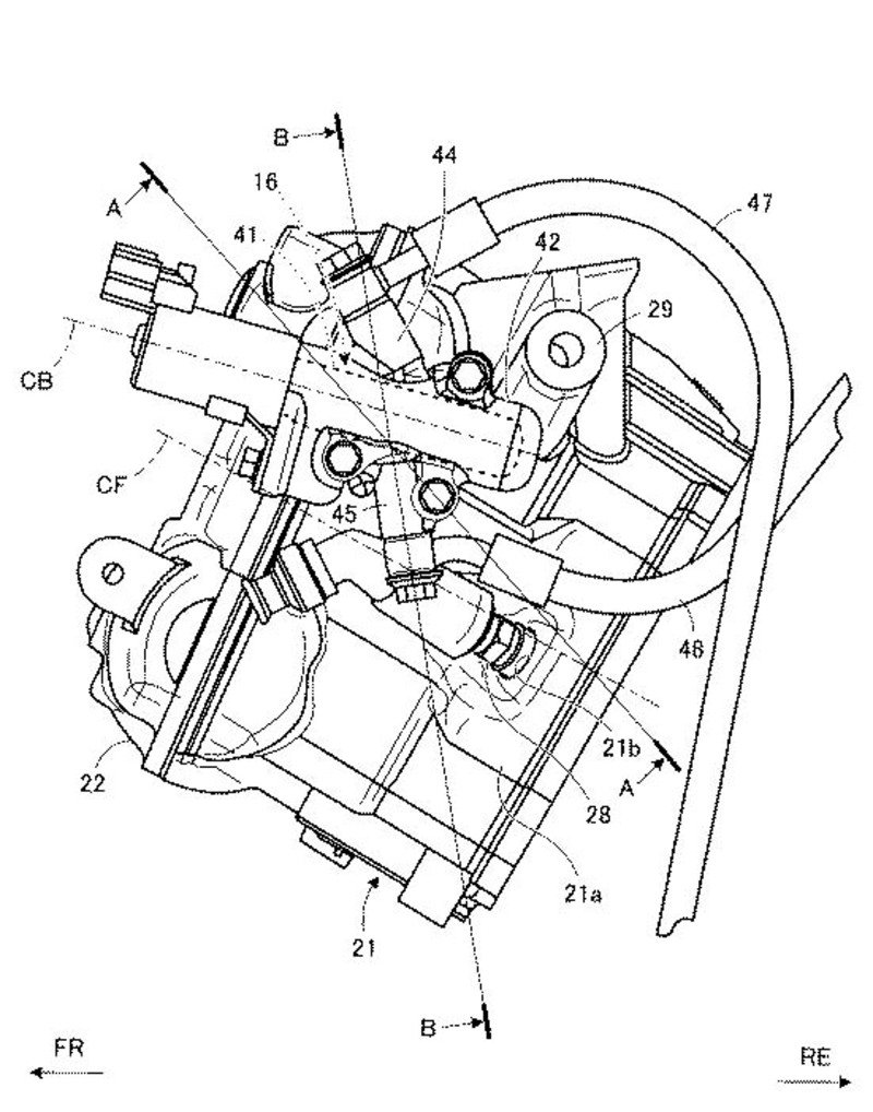
La valvola che controlla la pressione dell'olio e aziona il sistema VVT
La valvola che controlla la pressione dell'olio e aziona il sistema VVT
Naviga su Moto.it senza pubblicità
1 euro al mese

In passato Suzuki ha già applicato questa tecnologia in campo moto, ad esempio sulla quattro cilindri Bandit: la GSF 400 V lanciata in Giappone nel 1991 (qualche esemplare arrivò in Italia con l'importazione parallela) e seguita nel 1995 dalla versione 250. In quel caso si trattava di irrobustire la coppia di motori frazionati e cubatura medio bassa. Anche Honda aveva applicato su alcuni modelli per il mercato giapponese di quel periodo un analogo dispositivo, che poi abbiamo visto ulteriormente sviluppato - e modificato nel principio - sulla VFR V-Tec.

La nuova soluzione Suzuki si segnala per la presenza di una valvola di controllo della pressione olio, posta nella testata anteriore, che modifica la fasatura degli assi a camme di ammissione in base al regime di rotazione. Un'ulteriore foto mostra il motore alloggiato nel telaio della V-Strom, anche se come abbiamo già scritto questa indicazione non è in nessun moto vincolante con il brevetto VVT. Se così fosse la V-Strom sarebbe la seconda proposta del genere, dopo l'ultima Ducati Multistrada, nel filone maxi enduro e crossover. Già nel 2004 Suzuki aveva brevettato una camma dal profilo particolare – quasi a onda – in grado di spostarsi lateralmente per modificare l'angolo di alzata della valvola.

Immagini motorcycle.com

Argomenti

Caricamento commenti...