Altro che elettrico! Benda lavora ad un V2 300 sovralimentato

Altro che elettrico! Benda lavora ad un V2 300 sovralimentato
Trapelano altri dettagli sul progetto audace di una piccola sportiva sovralimentata a cui sta lavorando uno dei marchi cinesi emergenti più interessanti.
25 gennaio 2023

Ritorniamo a parlare di moto cinesi e ritorniamo a parlare di Benda, uno dei marchi emergenti più dinamici. Apparso sul nostro mercato un paio di anni fa, Benda si è fatto subito notare con moto cruiser curate nell'estetica e con scelte tecniche non banali e si appresta a proporre una gamma sempre più articolata. Fin qui nulla di strano. Nel gennaio 2021 Benda rivelò che avrebbe lanciato una quattro cilindri, la LFS700, e una bicilindrica a V, la VTC-300 e sono arrivate entrambe entro l'anno. A queste, però, aveva aggiunto anche l'idea di una bicilindrica sempre 300 ma sovralimentata. Il design di questa VTR-300 Turbo si è visto circa un anno fa anche se soltanto come disegno al CAD e lasciando così molto ancora all'immaginazione. Negli ultimi giorni, invece, è trapelata la registrazione di una domanda di brevetto proprio per il sistema di sovralimentazione di questo motore e ne parliamo non solo per l'eccezionalità di avere un turbo su questa cubatura ma anche per le particolarità che emergono dagli schemi depositati.

Naviga su Moto.it senza pubblicità
1 euro al mese

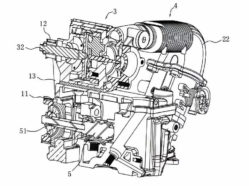
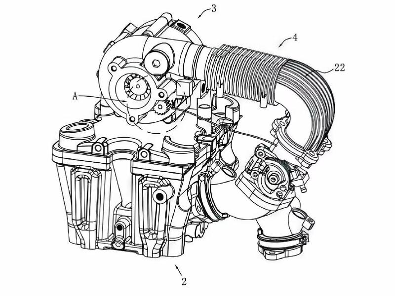
A due anni di distanza dal primo annuncio, la VTR-300 Turbo è ancora un'incognita e solo ora possiamo farci una prima idea del suo motore e della reale motivazione di quella denominazione Turbo. Basandoci sui disegni di questo brevetto deduciamo che questo 300 non sarà affatto turbocompresso ma sovralimentato con azionamento meccanico. Così facendo la potenza del motore potrebbe facilmente passare dai 30 CV della normale forma aspirata a 50 CV. Il motore di base, infatti, sarebbe lo stesso V di 60° di 298 cc già in produzione, ma il sistema di sovralimentazione che si vede nella domanda di brevetto di Benda è tutt'altro che convenzionale. Invece di essere azionato dall'albero motore, il piccolo compressore è montato su una delle testate SOHC del motore e ed è comandato dall'albero a camme. Un compressore centrifugo che nella forma ricorda quello dei modelli H2 di Kawasaki. L'aria aspirata viene spinta attraverso un intercooler e quindi in un singolo corpo farfallata per poi essere incanalata nel sistema di aspirazione di entrambe le testate attraverso un condotto a Y. Così i tecnici cinesi hanno guadagnato maggior compattezza ma sono costretti ad utilizzare un compressore di maggiore portata perché l'albero a camme ha una velocità di rotazione che è la metà di quella dell'albero motore. Un'ulteriore innovazione si trova nel comando del compressore che avviene con una trasmissione a rapporto variabile con cinghia trapezoidale e pulegge mobili. Una soluzione simile alla trasmissione automatica di uno scooter per intenderci e che permetterebbe di variare l'azione del compressore in base al regime di giri.

Non abbiamo conferme in realtà sul fatto che vedremo concretamente questa VTR-300 Turbo né tantomeno quando, anche perché Benda poco tempo fa ha ammesso qualche difficoltà ad esaudire rapidamente gli ordini ricevuti. Insomma è parecchio indaffarata a rispondere alla crescente richiesta della clientela e a produrre la moto già presentata con il notevole V4. Tuttavia rimaniamo curiosi di conoscere il destino di questo piccolo gioiellino bicilindrico sovralimentato specie in un periodo in cui le novità tecniche sono per lo più appannaggio dei modelli ad elettroni di alcune startup.

Hot now

Caricamento commenti...