Bombardier (Can-Am) brevetta un kit elettrico

Una piattaforma modulabile sulla quale costruire un'intera gamma di moto elettriche. Dobbiamo aspettarci un debutto di Can-Am nell'elettrico?
25 marzo 2022
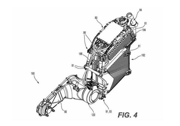
Elettrico ed eclettico. Con un gioco di parole si potrebbe già definire il kit brevettato dalla canadese Bombardier Recreational Products (BRP). Definirlo kit è però riduttivo perché si tratta di una piattaforma modulabile che si adatta a tantissime tipologie di moto e ovviamente anche a diverse geometrie. Il telaio infatti ospita il pacco batterie che può essere spostato in diverse posizioni a seconda delle necessità. Il raffreddamento è ad aria.
Naviga su Moto.it senza pubblicità
1 euro al mese
Anche le quote ciclistiche, forcellone incluso, possono essere adattate alle esigenze costruttive. Questo porta innumerevoli vantaggi perché consente di avere una piattaforma comune per tante moto diverse. Si potrebbe spaziare da moto sportive, alle enduro, passando per naked e modelli più turistici. 
 
Un simile sforzo da parte di BRT fa subito pensare a Can-Am, marchio che appartiene al gruppo e che potrebbe a questo punto entrare presto nel mercato delle due ruote elettriche. 

Hot now

Caricamento commenti...