Harley-Davidson brevetta una fasatura variabile VVT

Una domanda di brevetto presentata negli USA da Harley-Davidson mostra un nuovo motore V2 con sistema di bilanciamento e distribuzione a fasatura variabile. Utile a ridurre l'inquinamento
24 luglio 2020

Una domanda di brevetto presentata alcuni mesi fa negli Stati Uniti da Harley-Davidson e a firma di un suo ingegnere, Johann Voges, prefigura un nuovo motore V-Twin.
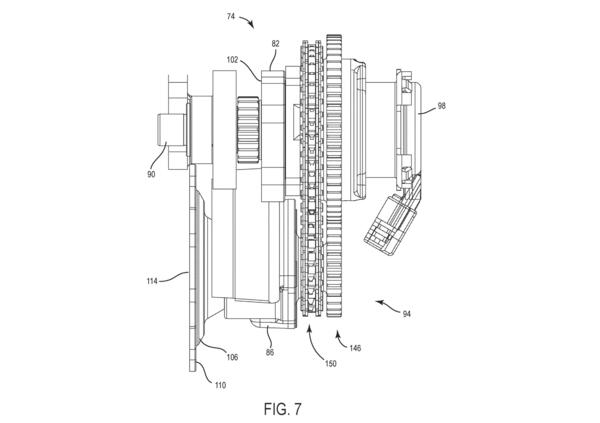
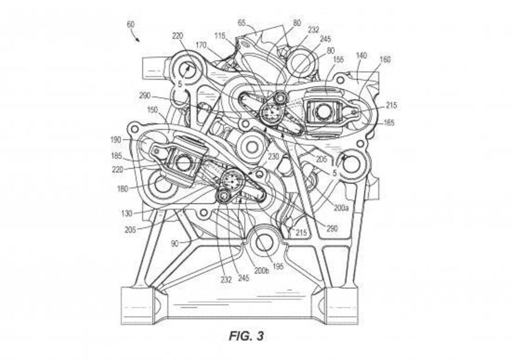
Soprattutto mostra un innovativo comando della distribuzione che agisce di concerto con un inedito sistema di bilanciamento montato su ciascuna delle estremità dell'albero motore.

Il sistema di bilanciamento, che ruota a velocità doppia e in senso opposto all'albero motore, aziona anche due assi a camme secondo un meccanismo che modifica la fasatura delle due valvole di aspirazione e delle due di scarico.
Le aste che muovono i bilancieri nei castelli sopra le camere di combustione corrono, non parallele, sul fianco del cilindro. Diversamente da un altro brevetto risalente al 2019 (vedi qui sotto) e sempre a nome di Johann Voges, che ha le aste di comando sui lati opposti dei cilindri.

Naviga su Moto.it senza pubblicità
1 euro al mese

Sul lato opposto dell'albero motore un sistema gemello opera sul secondo cilindro.

E' possibile che questa soluzione sia stata finalizzata alla riduzione delle emissioni inquinanti oltre che ad offrire una supriore regolarità di funzionamento.

Con l'imminente introduzione della normativa Euro5, ad esempio, il motore dell'attuale serie Sportster si trova ad affrontare un ostacolo importante.

Il motore raffreddato ad aria complica il lavoro dei progettisti nel rispettare i livelli di emissioni acustiche e di scarico più severi. Ma resta un layout importante, se non irrinunciabile, quando si parla di moto classiche.

fonte motorcycle.com

Hot now

Caricamento commenti...