Harley V2: arriva il raffreddamento a liquido

Harley V2: arriva il raffreddamento a liquido
Come il motore Revolution delle V-Rod, anche l’iconico V2 a 45° Big Block starebbe per diventare “liquid cooled”, anche se parzialmente, e solo sulle grosse Touring
21 giugno 2011


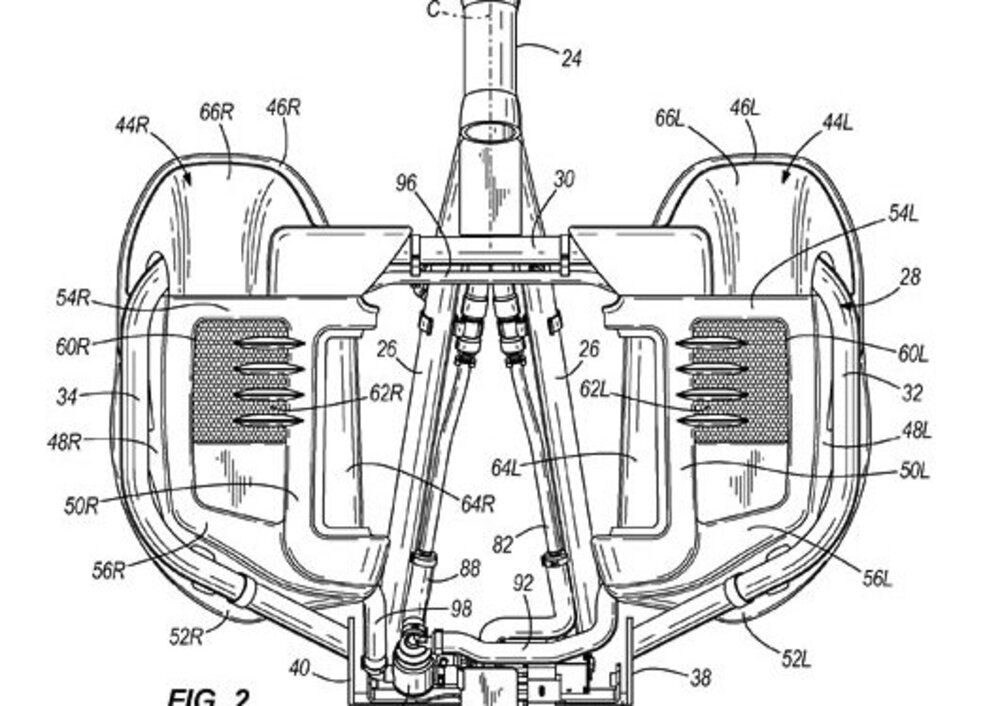
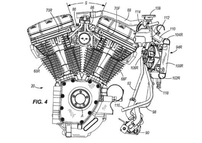
In giro circola da un po’ la voce che in Harley-Davidson si apprestino ad adottare il raffreddamento a liquido anche sui loro leggendari V2 raffreddati ad aria. Ed ecco che il sito americano The Kneeslider.com pubblica i disegni relativi al brevetto di una nuova versione dell’iconicoV2 Harley raffreddato ad aria, ma con le teste raffreddate a liquido. Ma sembrano evidentemente riferirsi alle unità che andranno ad equipaggiare uno o più modelli della gamma Touring, visto che il sistema refrigerante si affida a due piccoli radiatori (e relative ventole) alloggiati nella zona di protezione anteriore delle gambe. La relativa pompa dell’acqua è sistemata in basso, vicino al radiatore destro, e spinge il liquido attorno alle valvole. Secondo quanto scritto nel testo del brevetto, in ogni caso, il sistema appare piuttosto versatile, quindi adattabile a più modelli. E sembra decisamente pronto per entrare in produzione: Harley-Davidson, del resto, tradizionalmente presenta la sua nuova gamma all’inizio dell’estate, quindi non è escluso che a brevissimo potremo verificare se questa novità sarà presente su uno o più dei modelli 2012.

 

Naviga su Moto.it senza pubblicità
1 euro al mese
Caricamento commenti...

Hot now